Different NAAs, different criteria. What to do?

Flight Training Europe SL
Flight Training Europe SL • 20 January 2020
in community General Aviation
5 comments
5 likes

FTE is one of the largest ATOs in Europe, and is lucky enough to hold approvals for its different organizations and devices under several authorities - this means we are well versed in the different nuances of the regulations.

Lately, we have observed that one of the NAAs is being particularly "biased" towards its national citizens, e.g. not recognizing competences and experience that have not been acquired in its country. We have had situations of licenses being dramatically changed and reduced in scope when transferred to this authority, European diplomas not being recognized, etc. As for continuing airworthiness, the situation is all but similar.

All of the above is well documented and FTE is ready to embark on legal action. However, not every organization or individual is lucky enough to have this option available nor even to have the appropriate experience and knowledge of the regulations.

As such, we are inquiring EASA if there is a contact point or a reporting tool that can be used regarding these situations (as these do not strictly fall under the Aviation Safety Reporting). We believe that:

1. Regulations interpretation and enforcement should be standard across EASA NAA's. The opposite goes against the whole EASA purpose;

2. EASA should analyze and have a say in these situations so that organizations and individuals are not required to resort to legal (or other) actions.

Is the contact tool (https://www.easa.europa.eu/contact-us) an option for these situations? If so, does it guarantee anonymity?

Hoping to hear from EASA stance on this soon,

Kind regards

 

Comments (5)

Dominique Roland
Dominique Roland

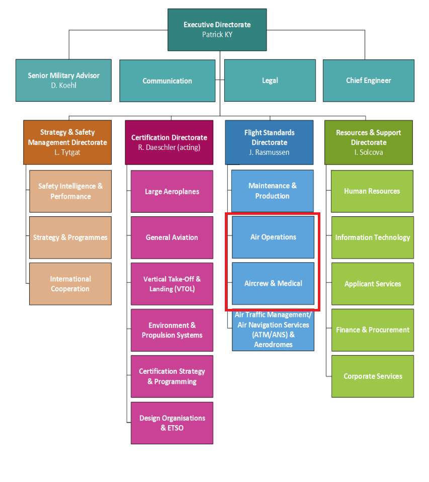
At EASA, standardization issues are managed now by the Departments in charge of the related rule-making activities. I have attached a chart showing where OPS and Licensing are located (Flight Standard Directorate).
For an FCL issue, please report to: fcl@easa.europa.eu
For an OPS issue, report to: air_ops@easa.europa.eu
Try to substantiate your complaint with factual evidence. This will help our teams a lot for their investigation. Do not forget to mention that you have already informed the GA Roadmap team via this forum.
Before escalating to EASA, try to do your best to establish a constructive dialogue with your National Authority. It could be that the problem is linked to the attitude of an individual or a local team. Start by escalating to the central office in charge, if any, first.
If you plan to visit Aero, come to the EASA stand and talk to us. We will have OPS and FCL experts available to talk with you.
Dominique

Flight Training Europe SL
Flight Training Europe SL

Hi Dominique,
Thank you for your quick reply and contact points.
Could you also please provide the contact details for Maintenance & Production (namely Part66/145/M/147)?
As you can imagine, legal action is our last resort. We have the utmost respect and a pretty good relationship with all our auditors, although it all seems to indicate they are bounded by bureaucracy and internal guidelines (another topic on itself) - we even had auditors who've apologized and asked for our understanding as they believed we were right but their hands were bound. Although some issues have been solved by escalation within the NAA itself, most seem to be a result of the central office's policy.
Furthermore, by no means to we consider to be the recipient of different treatment from the NAA compared to other organizations. We are, in fact, aligned with other organizations in these issues and therefore hoping that our actions will solve nationwide problems, rather than just ours.
FTE, and myself in particular, will be attending Aero and will be delighted to talk to you and the EASA team.
Kindest regards,
Daniel

Dominique Roland
Dominique Roland

I talked with my colleagues from maintenance, and they told me that they do not have a separate mailbox for standardisation issues, They are using the website Contact us form.

When you fill in the form, you are asked to reply to the following questions:
“Did you already contact the Competent Authority?:”

Answer: YES (otherwise it not be possible to submit the request)


Please log in or sign up to comment.