AMC 20-158 Aircraft Electrical and Electronic System High-Intensity Radiated Fields (HIRF) Protection
ED Decision 2015/017/R
1. PURPOSE
a. This Acceptable Means of Compliance (AMC) provides the means and Guidance Material (GM) related to High-Intensity Radiated Fields (HIRF) protection and the demonstration of compliance with the Certification Specifications CS 23.1308, CS 25.1317, CS 27.1317, and CS 29.1317.
b. This AMC is not mandatory and does not constitute a regulation. It describes an acceptable means, but not the only means, to demonstrate compliance with the requirements for the protection of the operation of electrical and electronic systems on an aircraft when the aircraft is exposed to an external HIRF environment. In using the means described in this AMC, they must be followed in all important respects.
2. SCOPE
This AMC applies to all applicants for a new Type Certificate (TC) or a change to an existing TC when the certification basis requires the address of the HIRF certification requirements of CS 23.1308, CS 25.1317, CS 27.1317, and CS 29.1317.
3. RELATED MATERIAL
a. European Aviation Safety Agency (EASA) (in this document also referred to as the ‘Agency’)
Certification Specifications:
CS 23.1308, CS 25.1317, CS 27.1317, and CS 29.1317, High-intensity Radiated Fields (HIRF) protection;
CS 23.1309, CS 25.1309, CS 27.1309, and CS 29.1309, Equipment, systems, and installations; and
CS 23.1529, CS 25.1529, CS 27.1529, and CS 29.1529, Instructions for Continued Airworthiness.
Copies of these CSs can be requested from the European Aviation Safety Agency, Postfach 10 12 53, D-50452 Cologne, Germany; Telephone +49 221 8999 000; Fax: +49 221 8999 099; Website: http://easa.europa.eu/official-publication/
b. Title 14 of the Code of Federal Regulations (14 CFR)
Sections:
§§ 23.1308, 25.1317, 27.1317, and 29.1317, High-intensity Radiated Fields (HIRF) protection;
§§ 23.1309, 25.1309, 27.1309, and 29.1309, Equipment, systems, and installations; and
§§ 23.1529, 25.1529, 27.1529, and 29.1529, Instructions for Continued Airworthiness.
Copies of the above 14 CFR sections can be requested from the Superintendent of Documents, Government Printing Office, Washington, D.C. 20402-9325, telephone 202-512-1800, fax 202-512-2250. Copies can also be requested from the Government Printing Office (GPO), electronic CFR Internet website at http://www.gpoaccess.gov/cfr/.
c. FAA Advisory Circulars (ACs)
AC 20-158A, The Certification of Aircraft Electrical and Electronic Systems for Operation in the High-Intensity Radiated Fields (HIRF) Environment.
AC 23.1309-1E, System Safety Analysis and Assessment for Part 23 Airplanes; and AC 25.1309-1A, SystemDesign and Analysis.
Copies of these ACs can be requested from the U.S. Department of Transportation, Subsequent Distribution Office, DOT Warehouse M30, Ardmore East Business Center, 3341 Q 75th Avenue, Landover, MD 20785; telephone +1 301 322 5377. These ACs can also be accessed via the FAA website: http://www.faa.gov/regulations_policies/advisory_circulars/.
d. European Organization for Civil Aviation Equipment (EUROCAE). Copies of these documents can be requested from EUROCAE, 102 rue Etienne Dolet, 92240 Malakoff, France; Telephone: +33 1 40 92 79 30; Fax: +33 1 46 55 62 65; Website: http://www.eurocae.net.
1. EUROCAE ED-107A, Guide to Certification of Aircraft in a High Intensity Radiated Field (HIRF) Environment. ED-107A and SAE ARP 5583A, referenced in paragraph 3.f.1. below, are technically equivalent and either document may serve as the ‘User’s Guide’ referred to in this AMC.
2. EUROCAE ED-14G, Environmental Conditions and Test Procedures for Airborne Equipment. This document is technically equivalent to RTCA/DO-160G. Whenever there is a reference to RTCA/DO-160G in this AMC, EUROCAE ED-14G may also be used.
3. EUROCAE ED-79A, Guidelines for Development of Civil Aircraft and Systems. This document is technically equivalent to ARP 4754A. Whenever there is a reference to ARP 4754A in this AMC, EUROCAE ED-79A may also be used.
e. Radio Technical Commission for Aeronautics (RTCA).
RTCA/DO-160G, Environmental Conditions and Test Procedures for Airborne Equipment. This document is technically equivalent to EUROCAE ED-14G.
Copies of this document can be requested from RTCA, Inc., 1828 L Street NW, Suite 805, Washington, DC 20036; Telephone: +1 202 833 9339; Website: http://www.rtca.org.
f. Society of Automotive Engineers (SAE International). Copies of the below documents can be requested from SAE World Headquarters, 400 Commonwealth Drive, Warrendale, Pennsylvania 15096-0001; Telephone: +1 724 776 4970; Website: http://www.sae.org.
1. SAE Aerospace Recommended Practice (ARP) 5583A, Guide to Certification of Aircraft in a High Intensity Radiated Field (HIRF) Environment. SAE ARP 5583A and ED-107A, referenced in paragraph 3.d.1. above, are technically equivalent and either document may serve as the ‘User’s Guide’ referred to in this AMC.
2. SAE ARP 4754A, Guidelines For Development Of Civil Aircraft And Systems, December 2010.
3. SAE ARP 4761, Guidelines and Methods for Conducting the Safety Assessment Process on Civil Airborne Systems and Equipment, December 1996.
4. BACKGROUND
a. Aircraft protection. Concern for the protection of aircraft electrical and electronic systems has increased substantially in recent years because of:
1. greater dependence on electrical and electronic systems performing functions required for continued safe flight and landing of an aircraft;
2. reduced electromagnetic shielding afforded by some composite materials used in aircraft designs;
3. increased susceptibility of electrical and electronic systems to HIRF because of increased data bus and processor operating speeds, higher density integrated circuits and cards, and greater sensitivities of electronic equipment;
4. expanded frequency usage, especially above 1 gigahertz (GHz);
5. increased severity of the HIRF environment because of an increase in the number and radiated power of Radio Frequency (RF) transmitters; and
6. adverse effects experienced by some aircraft when exposed to HIRF.
b. HIRF environment. The electromagnetic HIRF environment exists because of the transmission of electromagnetic RF energy from radar, radio, television, and other ground-based, shipborne, or airborne RF transmitters. The User’s Guide (EUROCAE ED-107A) provides a detailed description of the derivation of these HIRF environments.
5. DEFINITIONS
Adverse effect: HIRF effect that results in system failure, malfunction, or misleading information to a degree that is unacceptable for the specific aircraft function or system addressed in the HIRF regulations. A determination of whether a system or function is adversely affected should consider the HIRF effect in relation to the overall aircraft and its operation.
Attenuation: Term used to denote a decrease in electromagnetic field strength in transmission from one point to another. Attenuation may be expressed as a scalar ratio of the input magnitude to the output magnitude or in decibels (dB).
Bulk Current Injection (BCI): Method of Electromagnetic Interference (EMI) testing that involves injecting current into wire bundles through a current injection probe.
Continued safe flight and landing: The aircraft can safely abort or continue a take-off, or continue controlled flight and landing, possibly using emergency procedures. The aircraft must do this without requiring exceptional pilot skill or strength. Some aircraft damage may occur because of the failure condition or on landing. For large aeroplanes, the pilot must be able to land safely at a suitable airport. For CS-23 aeroplanes, it is not necessary to land at an airport. For rotorcraft, the rotorcraft must continue to cope with adverse operating conditions, and the pilot must be able to land safely at a suitable site.
Continuous Wave (CW): RF signal consisting of only the fundamental frequency with no modulation in amplitude, frequency, or phase.
Coupling: Process whereby electromagnetic energy is induced in a system by radiation produced by a Radio Frequency (RF) source.
Current injection probe: Inductive device designed to inject RF signals directly into wire bundles when clamped around them.
Direct drive test: Electromagnetic Interference (EMI) test that involves electrically connecting a signal source directly to the unit being tested.
Equipment: Component of an electrical or electronic system with interconnecting electrical conductors.
Equipment electrical interface: Location on a piece of equipment where an electrical connection is made to the other equipment in a system of which it is a part. The electrical interface may consist of individual wires or wire bundles that connect the equipment.
External High-Intensity Radiated Fields (HIRF) environment: Electromagnetic RF fields at the exterior of an aircraft.
Field strength: Magnitude of the electromagnetic energy propagating in free space expressed in volts per meter (V/m).
High-Intensity Radiated Fields (HIRF) environment: Electromagnetic environment that exists from the transmission of high power RF energy into free space.
HIRF vulnerability: Susceptibility characteristics of a system that cause it to suffer adverse effects when performing its intended function as a result of having been subjected to an HIRF environment.
Immunity: Capacity of a system or piece of equipment to continue to perform its intended function, in an acceptable manner, in the presence of RF fields.
Interface circuit: Electrical or electronic device connecting the electrical inputs and outputs of equipment to other equipment or devices in an aircraft.
Internal HIRF environment: The RF environment inside an airframe, equipment enclosure, or cavity. The internal RF environment is described in terms of the internal RF field strength or wire bundle current.
Margin: Difference between equipment susceptibility or qualification levels and the aircraft internal HIRF environment. Margin requirements may be specified to account for uncertainties in design, analysis, or test.
Modulation: Process whereby certain characteristics of a wave, often called the carrier wave, are varied in accordance with an applied function.
Radio Frequency (RF): Frequency useful for radio transmission. The present practical limits of RF transmissions are approximately 10 kilohertz (kHz) to 100 gigahertz (GHz). Within this frequency range, electromagnetic energy may be detected and amplified as an electric current at the wave frequency.
Reflection plane: Conducting plate that reflects RF signals.
Similarity: Process of using existing HIRF compliance documentation and data from a system or aircraft to demonstrate HIRF compliance for a nearly identical system or aircraft of equivalent design, construction, and installation.
Susceptibility: Property of a piece of equipment that describes its inability to function acceptably when subjected to unwanted electromagnetic energy.
Susceptibility level: Level where the effects of interference from electromagnetic energy become apparent.
System: Piece of equipment connected via electrical conductors to another piece of equipment, both of which are required to make a system function. A system may contain pieces of equipment, components, parts, and wire bundles.
Transfer function: Ratio of the electrical output of a system to the electrical input of a system, expressed in the frequency domain. For HIRF, a typical transfer function is the ratio of the current on a wire bundle to the external HIRF field strength, as a function of frequency.
Upset: Impairment of system operation, either permanent or momentary. For example, a change of digital or analogue state that may or may not require a manual reset.
User’s Guide: Refers to SAE document ARP 5583A or EUROCAE document ED-107A.
6. APPROACHES TO COMPLIANCE
a. General. The following activities should be elements of a proper HIRF certification programme. The iterative application of these activities is left to the applicant. Adherence to the sequence shown is not necessary. The applicant should:
1. identify the systems to be assessed;
2. establish the applicable aircraft external HIRF environment;
3. establish the test environment for installed systems;
4. apply the appropriate method of HIRF compliance verification; and
5. verify HIRF protection effectiveness.
b. Identify the systems to be assessed
1. General. The aircraft systems that require HIRF assessment must be identified. The process used for identifying these systems should be similar to the process for demonstrating compliance with CS 23.1309, CS 25.1309, CS 27.1309, and CS 29.1309, as applicable. These sections address any system failure that may cause or contribute to an effect on the safety of flight of an aircraft. The effects of an encounter with HIRF, therefore, should be assessed in a manner that allows for the determination of the degree to which the aircraft and its systems’ safety may be influenced. The operation of the aircraft systems should be assessed separately and in combination with, or in relation to, other systems. This assessment should cover:
a. all normal aircraft operating modes, phases of flight, and operating conditions;
b. all failure conditions and their subsequent effect on aircraft operations and the flight crew; and
c. any corrective actions required.
2. Safety assessment. A safety assessment related to HIRF must be performed to establish and classify the equipment or system failure condition. Table 1 provides the corresponding failure condition classification and system HIRF certification level for the appropriate HIRF regulations. The failure condition classifications and terms used in this AMC are similar to those used in AC 23.1309-1E and AMC 25.1309, as applicable. Only those systems identified as performing or contributing to functions the failure of which would result in Catastrophic, Hazardous, or Major failure conditions are subject to HIRF regulations. Based on the failure condition classification established by the safety assessment, the systems should be assigned appropriate HIRF certification levels, as shown in Table 1. The safety assessment should consider the common cause effects of HIRF, particularly for highly integrated systems and systems with redundant elements. Further guidance on performing the safety assessment can be found in AC 23.1309-1E, AMC 25.1309, ED-79A, and SAE ARP 4761.
Table 1 — HIRF failure conditions and system HIRF certification levels
|
HIRF REQUIREMENTS EXCERPTS FROM CS 23.1308, CS 25.1317, CS 27.1317, AND CS 29.1317 |
FAILURE CONDITION |
SYSTEM HIRF CERTIFICATION LEVEL |
|
Each electrical and electronic system that performs a function whose failure would prevent the continued safe flight and landing of the aircraft. |
Catastrophic |
A |
|
Each electrical and electronic system that performs a function whose failure would significantly reduce the capability of the aircraft or the ability of the flight crew to respond to an adverse operating condition. |
Hazardous |
B |
|
Each electrical and electronic system that performs a function whose failure would reduce the capability of the aircraft or the ability of the flight crew to respond to an adverse operating condition. |
Major |
C |
3. Failure conditions. A safety assessment should consider all potential adverse effects due to system failures, malfunctions, or misleading information. The safety assessment may show that some systems have different failure conditions in different phases of flight; therefore, different HIRF requirements may have to be applied to the system for different phases of flight. For example, an automatic flight control system may have a Catastrophic failure condition for autoland, while automatic flight control system operations in cruise may have a Hazardous failure condition.
c. Establish the applicable aircraft external HIRF environment. The external HIRF environments I, II and III, as published in CS 23.1308, CS 25.1317, CS 27.1317, and CS 29.1317, are shown in Tables 2, 3 and 4 respectively. The field strength values for the HIRF environments and test levels are expressed in root mean square (rms) units measured during the peak of the modulation cycle, which is how many laboratory instruments indicate amplitude.
Table 2 — HIRF environment I
|
FREQUENCY |
FIELD STRENGTH (V/m) |
|
|
PEAK |
AVERAGE |
|
|
10 kHz – 2 MHz |
50 |
50 |
|
2 MHz – 30 MHz |
100 |
100 |
|
30 MHz – 100 MHz |
50 |
50 |
|
100 MHz – 400 MHz |
100 |
100 |
|
400 MHz – 700 MHz |
700 |
50 |
|
700 MHz – 1 GHz |
700 |
100 |
|
1 GHz – 2 GHz |
2 000 |
200 |
|
2 GHz – 6 GHz |
3 000 |
200 |
|
6 GHz – 8 GHz |
1 000 |
200 |
|
8 GHz – 12 GHz |
3 000 |
300 |
|
12 GHz – 18 GHz |
2 000 |
200 |
|
18 GHz – 40 GHz |
600 |
200 |
|
In this table, the higher field strength applies to the frequency band edges. |
||
Table 3 — HIRF environment II
|
FREQUENCY |
FIELD STRENGTH (V/m) |
|
|
PEAK |
AVERAGE |
|
|
10 kHz – 500 kHz |
20 |
20 |
|
500 kHz – 2 MHz |
30 |
30 |
|
2 MHz – 30 MHz |
100 |
100 |
|
30 MHz – 100 MHz |
10 |
10 |
|
100 MHz – 200 MHz |
30 |
10 |
|
200 MHz – 400 MHz |
10 |
10 |
|
400 MHz – 1 GHz |
700 |
40 |
|
1 GHz – 2 GHz |
1 300 |
160 |
|
2 GHz – 4 GHz |
3 000 |
120 |
|
4 GHz – 6 GHz |
3 000 |
160 |
|
6 GHz – 8 GHz |
400 |
170 |
|
8 GHz – 12 GHz |
1 230 |
230 |
|
12 GHz – 18 GHz |
730 |
190 |
|
18 GHz – 40 GHz |
600 |
150 |
|
In this table, the higher field strength applies to the frequency band edges. |
||
Table 4 — HIRF environment III
|
FREQUENCY |
FIELD STRENGTH (V/m) |
|
|
|
PEAK |
AVERAGE |
|
10 kHz – 100Hz |
150 |
150 |
|
100 kHz – 400 MHz |
200 |
200 |
|
400 MHz – 700 MHz |
730 |
200 |
|
700 MHz – 1 GHz |
1 400 |
240 |
|
1 GHz – 2 GHz |
5 000 |
250 |
|
2 GHz – 4 GHz |
6 000 |
490 |
|
4 GHz – 6 GHz |
7 200 |
400 |
|
6 GHz – 8 GHz |
1 100 |
170 |
|
8 GHz – 12 GHz |
5 000 |
330 |
|
12 GHz – 18 GHz |
2 000 |
330 |
|
18 GHz – 40 GHz |
1 000 |
420 |
|
In this table, the higher field strength applies to the frequency band edges. |
||
d. Establish the test environment for installed systems
1. General. The external HIRF environment will penetrate the aircraft and establish an internal RF environment to which installed electrical and electronic systems will be exposed. The resultant internal RF environment is caused by a combination of factors, such as: aircraft seams and apertures, re-radiation from the internal aircraft structure and wiring, and characteristic aircraft electrical resonance.
2. Level A systems. The resulting internal HIRF environments for Level A systems are determined by aircraft attenuation to the external HIRF environments I, II, or III, as defined in CS-23 Appendix K, CS-25 Appendix R, CS-27 Appendix D, and CS-29 Appendix E, as applicable. The attenuation is aircraft and zone specific and should be established by aircraft test, analysis, or similarity. The steps for demonstrating Level A HIRF compliance are presented in Chapter 9 of this AMC.
3. Level B systems. The internal RF environments for Level B systems are defined in CS-23 Appendix K, CS-25 Appendix R, CS-27 Appendix D, and CS-29 Appendix E, as applicable, as equipment HIRF test levels 1 or 2. The steps for demonstrating Level B HIRF compliance are presented in Chapter 10 of this AMC.
4. Level C systems. The internal RF environments for Level C systems are defined in CS-23 Appendix K, CS-25 Appendix R, CS-27 Appendix D, and CS-29 Appendix E, as equipment HIRF test level 3. The steps for demonstrating Level C HIRF compliance are also presented in Chapter 10 of this AMC.
e. Apply the appropriate method of HIRF compliance verification
1. General. Table 5 summarises the relationship between the aircraft performance requirements in the HIRF regulations (sections (a), (b) and (c)), and the HIRF environments and test levels.
2. Pass/fail criteria. Establish specific HIRF compliance pass/fail criteria for each system as it relates to the applicable HIRF regulation performance criteria. These pass/fail criteria should be presented to the Agency for approval. The means for monitoring system performance relative to these criteria also should be established by the applicant and approved by the Agency. All effects that define the pass/fail criteria should be the result of identifiable and traceable analysis that includes both the separate and interdependent operational characteristics of the systems. The analysis should evaluate the failures, either singularly or in combination, which could adversely affect system performance. This should include failures that could negate any system redundancy, or failures that could influence more than one system performing the same function.
Table 5 — Summary of HIRF certification requirements
|
HIRF FAILURE CONDITION FROM CS 23.1308, CS 25.1317, CS 27.1317, AND CS 29.1317 |
PERFORMANCE CRITERIA |
ITEM THE ENVIRONMENT OR TEST LEVEL APPLIES TO |
HIRF ENVIRONMENT OR TEST LEVEL |
|
Each electrical and electronic system that performs a function whose failure would prevent the continued safe flight and landing of the aircraft must be designed and installed so that… |
…each function is not adversely affected during and after the time… |
…the aircraft… |
…is exposed to HIRF environment I. |
|
|
…each electrical and electronic system automatically recovers normal operation of that function, in a timely manner after… |
…the aircraft… |
…is exposed to HIRF environment I. |
|
|
…each electrical and electronic system is not adversely affected during and after… |
…the aircraft… |
…is exposed to HIRF environment II. |
|
|
…each function required during operation under visual flight rules is not adversely affected during and after… |
…the rotorcraft… |
…is exposed to HIRF environment III (Parts 27 and 29 only). |
|
Each electrical and electronic system that performs a function whose failure would significantly reduce the capability of the aircraft or the ability of the flight crew to respond to an adverse operating condition must be designed and installed so that… |
…the system is not adversely affected when… |
…the equipment providing these functions… |
…is exposed to equipment HIRF test level 1 or 2. |
|
Each electrical and electronic system that performs such a function whose failure would reduce the capability of the aircraft or the ability of the flight crew to respond to an adverse operating condition must be designed and installed so that… |
…the system is not adversely affected when… |
…the equipment providing these functions… |
…is exposed to equipment HIRF test level 3. |
f. Verify the HIRF protection effectiveness. It should be demonstrate that the RF current on system and equipment wire bundles and the RF fields on the system, created by the HIRF environment, are lower than the equipment or system HIRF qualification test levels.
7. MARGINS
A margin is normally not necessary for HIRF compliance based on tests on the specific aircraft model and system undergoing certification. However, when determining compliance based on analysis or similarity, a margin may be required depending on the validation of the analysis or similarity process. Where data have limited substantiation, a margin may be required depending on the available justifications. The justification for a selected margin should be part of the HIRF compliance plan set out in Chapter 8 below.
8. HIRF COMPLIANCE
a. HIRF compliance plan. An overall HIRF compliance plan should be established to clearly identify and define HIRF certification requirements, HIRF protection development, and the design, test, and analysis activities intended to be part of the compliance effort. This plan should provide definitions of the aircraft systems, installations, and protective features against which HIRF compliance will be assessed. The HIRF compliance plan should be discussed with, and submitted to, the Agency for approval before being implemented. If the aircraft, system, or installation design changes after the Agency’s approval, a revised HIRF compliance plan should be submitted to the Agency for approval. The HIRF compliance plan should include the following:
1. a HIRF compliance plan summary;
2. identification of the aircraft systems, with classification based on the safety assessment as it relates to HIRF (see paragraph 6.b.2);
3. the HIRF environment for the aircraft and installed systems; and
4. the verification methods, such as test, analysis, or similarity.
b. HIRF verification test, analysis, or similarity plan. Specific HIRF test, analysis, or similarity plans should be prepared to describe specific verification activities. One or more verification plans may be necessary. For example, there may be several systems or equipment laboratory test plans, an aircraft test plan, or a similarity plan for selected systems on an aircraft.
1. Test plan
a. A HIRF verification test plan should include the equipment, system, and aircraft test objectives for the acquisition of data to support HIRF compliance. The plan should provide an overview of the factors being addressed for each system test requirement. The test plan should include:
1. the purpose of the test;
2. a description of the aircraft and/or system being tested;
3. system configuration drawings;
4. the proposed test set-up and methods;
5. intended test levels, modulations, and frequency bands;
6. pass/fail criteria; and
7. the test schedule and test location.
b. The test plan should cover Level A, B, and C systems and equipment, as appropriate. Level A systems may require both integrated systems laboratory tests and aircraft tests. Level B and Level C systems and equipment require only equipment laboratory testing.
c. The test plan should describe the appropriate aspects of the systems to be tested and their installation. Additionally, the test plan should reflect the results of any analysis performed in the overall process of the HIRF compliance evaluation.
2. Analysis plan. A HIRF compliance analysis plan should include the objectives, both at the system and equipment level, for generating data to support HIRF compliance verification. Comprehensive modelling and analysis for RF field coupling to aircraft systems and structures is an emerging technology; therefore, the analysis plan should be coordinated with the Agency to determine an acceptable scope for the analysis. The analysis plan should include:
a. the purpose and scope of the analysis;
b. a description of the aircraft and/or system addressed by the analysis;
c. system configuration descriptions;
d. proposed analysis methods;
e. the approach for validating the analysis results; and
f. pass/fail criteria, including margins to account for analysis uncertainty.
3. Similarity plan. A similarity plan should describe the approach taken in using certification data from previously certified systems, equipment, and aircraft. The similarity plan should include:
a. the purpose and scope of the similarity assessment;
b. specific systems addressed by the similarity assessment;
c. data that will be used from the previously certified systems, equipment, and aircraft; and
d. any significant differences between the aircraft and system installation proposed for certification and the aircraft and system installation from which the data will be used. Include appropriate margins to account for similarity uncertainty.
c. Compliance reports. One or more compliance reports may be necessary to document the results of test, analysis, or similarity assessments. For new or significantly modified aircraft, HIRF compliance reports may include many system and equipment test reports, aircraft test reports, and HIRF analysis reports. For these types of HIRF certification programmes, a compliance summary report may be useful to summarise the results of tests and analyses. For HIRF certification programmes on relatively simple systems, a single compliance report may be adequate.
1. Test reports. Comprehensive test reports should be produced at the conclusion of HIRF compliance testing. The test reports should include descriptions of the salient aspects of equipment or system performance during the test, details of any area of non-compliance with HIRF requirements, actions taken to correct the non-compliance, and any similarity declarations. Supporting rationale for any deviations from system performance observed during testing should also be provided.
2. Analysis reports. Analysis reports should describe the details of the analytical model, the methods used to perform the analysis, and the results of the analysis. The reports should identify any modelling uncertainty and justify the margins established in the analysis plan.
3. Similarity reports. Similarity reports should document the significant aircraft, system, equipment, and installation features common between the aircraft or system that is the subject of the similarity analysis and the aircraft or system that previously was certified for HIRF. Identify all significant differences encountered, along with the assessment of the impact of these differences on HIRF compliance. These reports should also justify the margins established in the similarity plan.
d. Methods of compliance verification
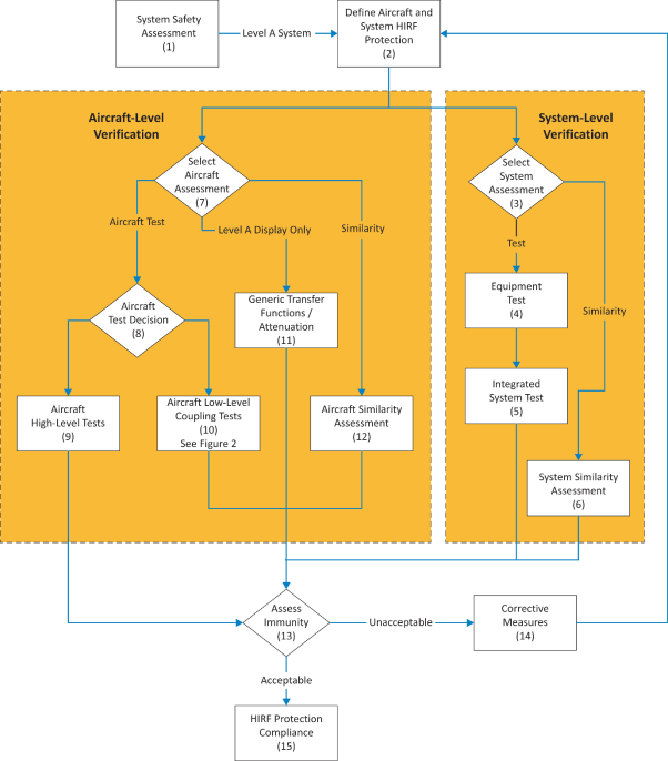
1. Various methods are available to aid in demonstrating HIRF compliance. Methods acceptable to the Agency are described in Chapters 9 and 10. Figures 1 and 2 below outline the steps to demonstrate HIRF compliance for systems requiring Level A HIRF certification. Figure 3 below outlines the steps to demonstrate HIRF compliance for systems requiring Level B or C HIRF certification. The steps in these figures are not necessarily accomplished sequentially. Wherever a decision point is indicated on these figures, the applicant should complete the steps in that path as described in Chapters 9 and 10.
2. Other HIRF compliance techniques may be used to demonstrate system performance in the HIRF environment; however, those techniques should be approved by the Agency before using them.
Figure 1 — Routes to HIRF compliance — Level A systems
(n) = Step number as described in Chapter 9 of this AMC.
Figure 2 — Aircraft low-level coupling tests — Level A systems
(n) = Step number as described in Chapter 9 of this AMC.
Figure 3 — Routes to HIRF compliance — Level B and C systems
(n) = Step number as described in Chapter 10 of this AMC.
9. STEPS TO DEMONSTRATE LEVEL A SYSTEM HIRF COMPLIANCE
a. Step 1 — System safety assessment. The applicant should determine the system failure condition classification for the systems being certified on their aircraft, using a system safety assessment as discussed in paragraph 6.b.2. For systems classified with Catastrophic failure conditions (Level A systems), the applicant should follow compliance steps 2 through 15 listed below, as appropriate. These compliance steps are also depicted in Figures 1 and 2 of this AMC, and are not necessarily accomplished sequentially. For systems classified with Hazardous or Major failure conditions (Level B and C systems), the compliance steps outlined in Chapter 10 should be followed.
b. Step 2 — Define aircraft and system HIRF protection. The applicant should define the HIRF protection features that will be incorporated into the aircraft and system designs, based on the HIRF environments that are applicable to their aircraft and its Level A systems. Equipment, system, and aircraft HIRF protection design may occur before aircraft-level tests are performed, and before the actual internal HIRF environment is determined. Therefore, the equipment, system and aircraft HIRF protection design should be based on an estimate of the expected internal HIRF environment. All aircraft configurations that may affect HIRF protection, such as opened landing gear doors, should be considered as part of the aircraft assessment (see Step 7).
c. Step 3 — System assessment decision. The applicant should determine whether to perform integrated system HIRF tests on the Level A system, or whether to base the system verification on previous integrated system HIRF tests performed on a similar system. Aircraft and system tests and assessments need not be performed for the HIRF environments above 18 GHz if data and design analysis show that the integrated system tests results (see Step 5) satisfy the pass criteria from 12 GHz to 18 GHz, and that the systems have no circuits that operate in the 18 GHz to 40 GHz frequency range.
d. Step 4 — Equipment test
1. Radiated and conducted RF susceptibility laboratory tests of ED-14G, Section 20, may be used to build confidence in the equipment's HIRF immunity before conducting integrated system laboratory tests in Step 5. The equipment should be tested in accordance with the test levels (wire bundle currents and RF field strengths) of ED-14G, Section 20, or to a level estimated for the aircraft and equipment installation using the applicable external HIRF environment.
2. Equipment HIRF tests may be used to augment the integrated system HIRF tests where appropriate. For equipment, whose HIRF immunity is evaluated as part of the integrated system-level HIRF tests discussed in Step 5, the individual equipment’s HIRF testing described in this step may be considered optional.
e. Step 5 — Integrated system test
1. Radiated and conducted RF susceptibility laboratory tests on an integrated system should be performed for Level A systems. The HIRF field strengths and wire bundle currents selected for this test should be based on the attenuated external HIRF environment determined in the aircraft assessment (see Steps 10, 11, or 12). In many cases, the integrated system test is performed before the aircraft assessment is complete. In these cases, the integrated system test field strengths and currents should be selected based on the expected aircraft attenuation or transfer function.
2. The installation details for the laboratory integrated system tests should be similar to the installation in the aircraft. For example, the bonding and grounding of the system, wire size, routing, arrangement (whether parallel or twisted wires), connector types, wire shields, and shield terminations, and the relative position of the elements to each other and the ground plane in the laboratory should match closely the system installation on the aircraft to be certificated. For this reason, the laboratory integrated system rig should have an EASA conformity inspection prior to conducting any EASA certification credit testing.
3. The integrated system should be tested with the system operating, and should include connected displays, sensors, actuators, and other equipment. To ensure that the integrated system is tested when operating at its maximum sensitivity, the system should be placed in various operating modes. If the connected equipment is not related to the functions with Catastrophic failures, these items may be simulated by test sets, if the test sets accurately represent the terminating circuit impedance of the sensor. However, the connected equipment should meet the appropriate HIRF requirements required for their failure condition classification.
4. The test levels should be selected based on the expected aircraft internal HIRF environment determined through aircraft tests (see Step 10), generic transfer functions and attenuation (see Step 11), or aircraft similarity assessment (see Step 12), using the applicable external HIRF environment. Integrated system test procedures are described in detail in the User’s Guide (SAE ARP 5583A/EUROCAE ED-107A).
5. Wire bundle current injection should be used for frequencies from 10 kHz to 400 MHz. RF currents are injected into the integrated system wiring via a current transformer. Each wire bundle in the system should be injected and the induced wire bundle current measured. If a system wire bundle branches, then each wire bundle branch also should be tested. Simultaneous multi-bundle current injection may be necessary on systems where there are redundant or multi-channel architectures.
6. High-level radiated susceptibility tests should be used at frequencies greater than 100 MHz. The radiating antenna should be far enough away to ensure the total volume of the equipment and at least half a wavelength of the wiring is simultaneously and uniformly illuminated during the test.
7. Define the appropriate pass/fail criteria for the system, based on the system safety assessment and the appropriate HIRF regulation. Any system susceptibility, including system malfunctions, upset, or damage should be recorded and evaluated based on these previously defined pass/fail criteria.
8. Using only the modulation to which the system under evaluation is most sensitive may minimise the test time. The User’s Guide provides guidance on modulation selection and suggested default modulations and dwell times.
9. The equipment tests in Step 4, using the techniques in ED-14G, Section 20, normally are not sufficient to demonstrate HIRF compliance for Step 5. However, for simple systems, these standard ED-14G, Section 20, tests may be sufficient if paragraphs 9.e.2. and 3. of this step are met.
f. Step 6 — System similarity assessment
1. The integrated system HIRF tests performed for a system previously certified on one aircraft model may be used to demonstrate system verification for a similar system. Each system considered under the similarity approach needs to be assessed independently even if it may use equipment and installation techniques that have been the subject of a previous certification.
2. The system used as the basis for similarity must have been certified previously for HIRF compliance on another aircraft model, and must have successfully completed integrated system HIRF tests. Similarity assessment requires comparison of both equipment and installation differences that could adversely affect HIRF immunity. The assessment should consider the differences between the previously HIRF certified system and the equipment circuit interfaces, wiring, grounding, bonding, connectors, and wire-shielding practices of the equipment that comprises the new system.
3. If the assessment finds only minimal differences between the previously certified system and the new system to be certified, similarity may be used as the basis for system-level verification without the need for additional integrated system tests, providing there are no unresolved in-service HIRF problems related to the previously certified system. If there is uncertainty about the effects of the differences, additional tests and analyses should be conducted as necessary and appropriate to resolve the uncertainty. The amount of additional testing should be commensurate with the degree of difference identified between the new system and the system previously certified. If significant differences are found, similarity should not be used as the basis for system-level verification.
g. Step 7 — Aircraft assessment decision
1. Level A systems require an aircraft assessment. The aircraft assessment should determine the actual internal HIRF environment where the Level A systems are installed in the aircraft. The applicant should choose whether to use aircraft tests, previous coupling/attenuation data from similar aircraft types (similarity), or, for Level A display systems only, the generic transfer functions and attenuation in Appendix 1 to this AMC. Alternately, the aircraft assessment may be a test that exposes the entire aircraft with operating Level A systems to external HIRF environments I, II, or III (Tables 2, 3, and 4 respectively), as appropriate, to demonstrate acceptable Level A system performance.
2. Integrated display systems include the display equipment, control panels, and the sensors that provide information to the displays. In some systems, the sensors also provide information to Level A systems that are not displays. If the sensors also provide information to Level A flight controls, the applicant must use actual transfer functions and attenuation when demonstrating compliance for these sensors and the flight controls.
3. Other methods for aircraft HIRF assessment, such as analysis, may be acceptable. However, comprehensive modelling and analysis for RF field coupling to the aircraft structure is an emerging technology. Therefore, analysis alone is currently not adequate to demonstrate HIRF compliance for Level A systems and should be augmented by testing.
4. If analysis is used to determine aircraft attenuation and transfer function characteristics, test data should be provided to support this analysis. Any analysis results should take into account the quality and accuracy of the analysis. Significant testing, including aircraft level testing, may be required to support the analysis.
5. Aircraft and system tests and assessments need not be performed for the HIRF environments above 18 GHz if data and design analysis show that the integrated system tests results (see Step 5) satisfy the pass criteria from 12 GHz to 18 GHz, and the systems have no circuits that operate in the 18 GHz to 40 GHz frequency range.
h. Step 8 — Aircraft test decision
1. Various aircraft test procedures are available and accepted for collecting data for aircraft HIRF verification. The two main approaches to aircraft testing are the aircraft high-level test (see Step 9) and the aircraft low-level coupling test (see Step 10). The aircraft high-level field-illumination test involves radiating the aircraft at test levels equal to the applicable external HIRF environment in the HIRF regulations. Aircraft low-level coupling tests involve measuring the airframe attenuation and transfer functions, so that the internal HIRF electric fields and currents can be compared to the integrated system test levels.
2. Some test procedures may be more appropriate than others because of the size of the aircraft and the practicality of illuminating the entire aircraft with the appropriate external HIRF environment. The aircraft low-level coupling tests (see Step 10) may be more suitable for testing large aircraft than the high-level field-illumination test in Step 9, which requires illumination of the entire aircraft with the external HIRF environment.
i. Step 9 — Aircraft high-level tests
1. The aircraft high-level field-illumination test requires generating RF fields external to an aircraft at a level equal to the applicable external HIRF environment.
2. At frequencies below 400 MHz, the distance between the aircraft and the transmitting antenna should be sufficient to ensure the aircraft is illuminated uniformly by the external HIRF environment. The transmitting antenna should be placed in at least four positions around the aircraft, typically illuminating the nose, tail, and each wingtip. The aircraft should be illuminated by the antenna at each position while sweeping the frequency range. Separate frequency sweeps should be performed with the transmitting antenna oriented for horizontal and vertical polarisation. The RF field should be calibrated by measuring the RF field strength in the centre of the test volume before the aircraft is placed there.
3. At frequencies above 400 MHz, the RF illumination should be localised to the system under test, provided all parts of the system and at least one wavelength of any associated wiring (or the total length if less than one wavelength) are illuminated uniformly by the RF field. Reflection planes may be needed to illuminate relevant apertures on the bottom and top of the aircraft.
4. To ensure that the systems are tested when operating at their maximum sensitivity, Level A systems should be fully operational and the aircraft should be placed in various simulated operating modes.
5. The test time can be minimised by using only the modulation to which the system under evaluation is most sensitive. In this case, the rationale used to select the most sensitive modulation should be documented in the HIRF test plan as discussed in paragraph 8.b.1. The User’s Guide provides guidance on modulation selection and suggested default modulations and dwell times.
6. As an alternative to testing at frequencies below the first airframe resonant frequency, it is possible to inject high-level currents directly into the airframe using aircraft high-level direct-drive test methods. Aircraft skin current analysis should be performed as described in the User’s Guide, or low-level swept-current measurements should be made to determine the skin current distribution that will exist for different RF field polarisations and aircraft illumination angles so that these can be simulated accurately during this test. Aircraft high-level direct-drive testing, although applicable only from 10 kHz to the first airframe resonant frequency, is advantageous because it is possible to test all systems simultaneously.
j. Step 10 — Aircraft low-level coupling tests
1. General
a. The aircraft low-level coupling tests include three different tests that cover the frequency range of 10 kHz to 18 GHz (see Figure 2). Detailed descriptions are available in the User’s Guide. Other techniques may be valid, but must be discussed with and approved by the Agency before being used.
b. The low-level direct-drive test (see Step 10b, Figure 2) and the low-level swept-current test (see Step 10c) are used for frequencies at or below 400 MHz. The low-level swept-field test (see Step 10d) is used for frequencies at and above 100 MHz. There is an overlap of test frequencies from 100 MHz to 400 MHz in the low-level swept-current test and the low-level swept-field test. The division at 400 MHz is not absolute but rather depends on when HIRF penetration of the equipment case becomes a significant factor.
2. Steps 10a and 10b — Aircraft skin current analysis and low-level direct-drive test. Low-level direct-drive tests in conjunction with skin current analysis should be used to determine the transfer function between the skin current and individual equipment wire bundle currents. The low-level direct-drive test is typically used for frequencies from 10 kHz to the first airframe resonant frequency. For the low-level direct-drive test to be applied successfully, a three-dimensional model of the aircraft should be derived using aircraft skin current analysis. The three-dimensional model can then be used to derive the aircraft's skin current pattern for the applicable external HIRF environment. Guidance on skin current analysis is in the User’s Guide. If the relationship between the external HIRF environment and the skin current is known for all illumination angles and polarisation, either because of aircraft skin current analysis or the use of the low-level swept-current test, the skin current can be set up by direct injection into the airframe. The resultant currents on the system wire bundles are measured with a current probe and normalised to 1 V/m electric field strength so that they can be scaled to the appropriate external HIRF environment. This test method has improved sensitivity over the low-level swept-current test and may be necessary for small aircraft or aircraft with high levels of airframe shielding.
3. Step 10c — Low-level swept-current test
a. The low-level swept-current test involves illuminating the aircraft with a low-level external HIRF field to measure the transfer function between the external field and the aircraft and equipment wire bundle currents. This test is typically used in the frequency range of 500 kHz to 400 MHz. The transfer function is resonant in nature and is dependent on both the aircraft structure and the system installation. Because the transfer function relates wire bundle currents to the external field, the induced bulk current injection test levels can be related to an external HIRF environment.
b. The transmitting antenna should be placed in at least four positions around the aircraft, typically the nose, tail, and each wingtip, with sufficient distance between the aircraft and the transmitting antenna to ensure the aircraft is illuminated uniformly. The aircraft should be illuminated by the antenna at each position while sweeping the frequencies in the range of 500 kHz to 400 MHz. Separate frequency sweeps should be performed with the transmitting antenna oriented for horizontal and vertical polarisation. The currents induced on the aircraft wire bundles should be measured.
c. The ratio between the induced wire bundle current and the illuminating antenna field strength should be calculated and normalised to a ratio of 1 V/m. This provides the transfer function in terms of induced current per unit external field strength. Then the current induced by the applicable external HIRF environment can be calculated by multiplying the transfer function by the external HIRF field strength. The calculated HIRF currents for all transmitting antenna positions for each aircraft wire bundle being assessed should be overlaid to produce worst-case induced current for each wire bundle. These worst-case induced currents can be compared with the current used during the integrated system test in Step 5.
4. Step 10d — Low-level swept-field test. Low-level swept-field testing is typically used from 100 MHz to 18 GHz. The test procedures for the low-level swept-field test are similar to those used for the low-level swept-current test; however, in the low-level swept-field test, the internal RF fields in the vicinity of the equipment are measured instead of the wire bundle currents. Various techniques can be used to ensure the maximum internal field in the vicinity of the equipment is measured. Depending on the size of the aircraft and the size of the aircraft cabin, flight deck, and equipment bays, multipoint measurement or mode stirring can be used to maximise the internal field in the vicinity of the equipment. See the User’s Guide for detailed low-level swept-field test procedures.
k. Step 11 — Generic transfer functions and attenuation — Level A display systems only
1. Level A displays involve functions for which system information is displayed directly to the pilot. For Level A display systems, the aircraft attenuation data may be determined using generic attenuation and transfer function data. This approach should not be used for other Level A systems, such as control systems, because failures and malfunctions of those systems can more directly and abruptly contribute to a Catastrophic failure event than do display system failures and malfunctions; therefore, other Level A systems should have a more rigorous method of HIRF compliance verification.
2. The integrated system test levels specified in Step 5 may be derived from the generic transfer functions and attenuation for different types of aircraft. Acceptable transfer functions for calculating the test levels are given in Appendix 1 to this AMC. Appendix 1 to this AMC also contains guidelines for selecting the proper generic attenuation. The generic transfer functions show the envelope of the currents that might be expected to be induced in the types of aircraft in an external HIRF environment of 1 V/m. The current levels should be multiplied linearly by HIRF environment I, II, or III, as appropriate, to determine the integrated system test levels.
3. The internal HIRF electric field levels are the external HIRF environment divided by the appropriate attenuation, in linear units. For example, 20 dB or a 10:1 attenuation means the test level is the applicable external HIRF environment electric field strength reduced by a factor of 10.
4. The internal HIRF environments for Level A display systems can also be measured using on-aircraft low-level coupling measurements of the actual system installation (see Step 10). This procedure should provide more accurate information to the user, and the test levels may be lower than the generic transfer functions or attenuation, which are worst-case estimates.
l. Step 12 — Aircraft similarity assessment
1. The aircraft attenuation and transfer functions tests performed for a previously certified aircraft may be used to support aircraft-level verification for a similar aircraft model. The aircraft used as the basis for similarity must have been previously certified for HIRF compliance, using HIRF attenuation and transfer functions determined by tests on that aircraft.
2. The similarity assessment for the new aircraft should consider the aircraft differences that could impact the internal HIRF environment affecting the Level A systems and associated wiring. The comparison should consider equipment and wiring locations, airframe materials and construction, and apertures that could affect attenuation for the external HIRF environment.
3. If the assessment finds only minimal differences between the previously certified aircraft and the new aircraft to be certified, similarity may be used to determine aircraft attenuation and transfer functions without the need for additional aircraft tests, providing there are no unresolved in-service HIRF problems related to the existing aircraft. If there is uncertainty about the effects of the differences, additional tests and analyses should be conducted as necessary and appropriate to resolve the uncertainty. The amount of additional testing should be commensurate with the degree of difference identified between the new aircraft and the aircraft previously certified. If significant differences are found, similarity should not be used as the basis for aircraft-level verification.
m. Step 13 — Assess immunity
1. The test levels used for the integrated system test of Step 5 should be compared with the internal RF current or RF fields determined by the aircraft low-level coupling tests (see Step 10), the generic transfer functions and attenuation (see Step 11), or the aircraft similarity assessment (see Step 12). The actual aircraft internal RF currents and RF fields should be lower than the integrated system test levels. The applicant’s comparison method should be included in the HIRF compliance plan. The method should enable a direct comparison between the system test level and the aircraft internal HIRF environment at the equipment or system location, using current for frequencies from 10 kHz through 400 MHz, and using electric field strength for frequencies from 100 MHz through 18 GHz.
2. If the conducted RF susceptibility test levels used for the integrated system test (see Step 5) were too low when compared with the aircraft-induced currents determined in Steps 10b, 10c, 11 or 12, then corrective measures may be needed (see Step 14). If the radiated RF susceptibility test levels used for integrated system tests (see Step 5) were too low when compared with the aircraft internal fields determined in Steps 10d, 11 or 12, then corrective measures may also be needed (see Step 14).
3. When comparing the current measured during low-level swept-current tests in Step 10c with the current used during the integrated system tests in Step 5, there may be differences. These differences may be due to variations between the actual aircraft installation and the integrated system laboratory installation, such as wire bundle lengths, shielding and bonding, and wire bundle composition. The worst-case current signature for a particular wire bundle should be compared to the current induced at the particular test level or equipment malfunction over discrete frequency ranges such as 50 kHz to 500 kHz, 500 kHz to 30 MHz, and 30 MHz to 100 MHz. This comparison should be broken into discrete frequency ranges because the resonant frequencies may differ between the integrated system tests and the aircraft tests.
4. If the applicant used aircraft high-level tests (see Step 9) for aircraft HIRF verification, it should be determined if there were any Level A system susceptibilities. Any Level A system susceptibilities should be evaluated based on the pass/fail criteria as established in the test plan (see paragraph 8.b.1). If the HIRF susceptibilities are not acceptable, then corrective measures may be needed (see Step 14).
5. HIRF susceptibilities that were not anticipated or defined in the test plan pass/fail criteria may be observed during aircraft high-level tests or integrated system laboratory tests. If so, the data collected during the HIRF compliance verification process should be used to determine the effect of the HIRF susceptibility on the aircraft systems and functions. The pass/fail criteria may be modified if the effects neither cause nor contribute to conditions that adversely affect the aircraft functions or systems, as applicable, in the HIRF regulations. The applicant should provide an assessment of, and supporting rationale for, any modifications to the pass/fail criteria to the Agency for approval. If the HIRF susceptibilities are not acceptable, then corrective measures may be needed (see Step 14).
6. If the Level A systems show no adverse effects when tested to levels derived from HIRF environment I or III, as applicable, then this also demonstrates compliance of the system with HIRF environment II.
7. If the integrated system tests results (see Step 5) satisfy the pass criteria from 12 GHz to 18 GHz, and design analysis shows that the system has no circuits that operate in the 18 GHz to 40 GHz frequency range, then this demonstrates by analysis that the system is not adversely affected when exposed to HIRF environments above 18 GHz. If these conditions are satisfied, further aircraft and system tests and assessments above 18 GHz are not necessary.
8. Review the actual system installation in the aircraft and the system configuration used for the integrated system test (see Step 5). If significant configuration differences are identified, corrective measures may be needed (see Step 14).
9. Certain RF receivers with antennas connected should not be expected to perform without effects during exposure to the HIRF environments, particularly in the RF receiver operating band. Because the definition of adverse effects and the RF response at particular portions of the spectrum depends on the RF receiver system function, the applicant should refer to the individual RF receiver minimum performance standards for additional guidance. However, because many RF receiver minimum performance standards were prepared before implementation of HIRF requirements, the RF receiver pass/fail criteria should be coordinated with the Agency.
n. Step 14 — Corrective measures. Corrective measures should be taken if the system fails to satisfy the HIRF immunity assessment of Step 13. If changes or modifications to the aircraft, equipment, system or system installation are required, then additional tests may be necessary to verify the effectiveness of the changes. The ED-14G, Section 20, equipment tests, integrated system tests, and aircraft tests, in whole or in part, may need to be repeated to demonstrate HIRF compliance.
o. Step 15 — HIRF protection compliance. The test results and compliance report should be submitted to the Agency for approval as part of the overall aircraft type certification or supplemental type certification process.
10. STEPS TO DEMONSTRATE LEVEL B AND C SYSTEM HIRF COMPLIANCE
a. Step 1 — System safety assessment. The applicant should determine the system failure condition classification for the systems being certified on their aircraft using a system safety assessment as discussed in paragraph 6.b.2. For systems classified with Hazardous or Major failure conditions (Level B and C systems), the applicant should follow compliance steps 2 through 8 listed below, as appropriate. These compliance steps are also depicted in Figure 3 of this AMC, and are not necessarily accomplished sequentially. For systems classified with Catastrophic failure conditions (Level A systems), the compliance steps outlined in Chapter 9 should be followed.
b. Step 2 — Define aircraft and system HIRF protection. The applicant should define the HIRF protection features that will be incorporated into the aircraft and system designs, based on the HIRF environments that are applicable to their aircraft and its Level B and C systems. Equipment, system, and aircraft HIRF protection design may occur before aircraft-level tests are performed, and before the actual internal HIRF environment is determined. Therefore, the equipment, system and aircraft HIRF protection design should be based on an estimate of the expected internal HIRF environment.
c. Step 3 — Select compliance method. The applicant should determine whether to perform equipment HIRF tests on the Level B and C systems, or whether to base compliance on previous equipment tests performed for a similar system.
d. Step 4 — Equipment test
1. Level B and Level C systems do not require the same degree of HIRF compliance testing as Level A systems and, therefore, do not require aircraft-level testing. ED-14G, Section 20, laboratory test procedures should be used, using equipment test levels defined in the regulations. The test levels used depend on whether the system is categorised as Level B or C. Equipment HIRF test level 1 or 2, as applicable, should be used for Level B systems. ED-14G, Section 20, Category RR, satisfies the requirements of equipment HIRF test level 1. For equipment HIRF test level 2, the applicant may use the approach in paragraph 9.k. to help determine acceptable aircraft transfer function and attenuation curves for their Level B system. Equipment HIRF test level 3 should only be used for Level C systems. ED-14G, Section 20, Category TT, satisfies the requirements of equipment HIRF test level 3. When applying modulated signals, the test levels are given in terms of the peak of the test signal as measured by a root mean square (rms), indicating spectrum analyser’s peak detector. See the User’s Guide (SAE ARP 5583A/EUROCAE ED-107A) for more details on modulation.
2. Define the appropriate pass/fail criteria for the system, based on the system safety assessment and the appropriate HIRF regulation (see paragraph 6.b.2). Any susceptibility noted during the equipment tests, including equipment malfunctions, upset, or damage, should be recorded and evaluated based on the defined pass/fail criteria.
e. Step 5 — Similarity assessment
1. The equipment HIRF tests performed for a system previously certified on one aircraft model may be used to show compliance for a similar system. Each system considered for similarity needs to be assessed independently even if it may use equipment and installation techniques that have been the subject of a previous certification.
2. The system used as the basis for certification by similarity must have been previously certified for HIRF compliance on another aircraft model, and must have successfully completed equipment HIRF tests. Similarity assessment requires comparison of both equipment and installation differences that could adversely affect HIRF immunity. An assessment of a new system should consider the differences in the equipment circuit interfaces, wiring, grounding, bonding, connectors, and wire-shielding practices.
3. If the assessment finds only minimal differences between the previously certified system and the new system to be certified, similarity may be used for HIRF compliance without the need for additional equipment HIRF tests, providing there are no unresolved in-service HIRF problems related to the previously certified system. If there is uncertainty about the effects of the differences, additional tests and analyses should be conducted as necessary and appropriate to resolve the uncertainty. The amount of additional testing should be commensurate with the degree of difference identified between the new system and the system previously certified. If significant differences are found, similarity should not be used as the basis for HIRF compliance.
f. Step 6 — Assess immunity
1. The results of the equipment test should be reviewed to determine if the pass/fail criteria is satisfied. HIRF susceptibilities that were not anticipated or defined in the test plan pass/fail criteria may be observed during equipment HIRF tests. If so, the applicant should determine the effect of the HIRF susceptibility on the aircraft systems and functions. The pass/fail criteria may be modified if the effects neither cause nor contribute to conditions that adversely affect the aircraft functions or systems, as applicable, in the HIRF regulations. The applicant should provide an assessment of, and supporting rationale for, any modifications to the pass/fail criteria to the Agency for approval. If the HIRF susceptibilities are not acceptable, then corrective measures may be needed (see Step 7).
2. The actual system installation in the aircraft and the configuration used for the equipment tests (see Step 4) should be reviewed. If significant differences in grounding, shielding, connectors, or wiring are identified, corrective measures may be needed (see Step 7).
3. Certain RF receivers with antennas connected should not be expected to perform without effects during exposure to the HIRF environments, particularly in the RF receiver operating band. Because the definition of adverse effects and the RF response at particular portions of the spectrum depends on the RF receiver system function, the applicant should refer to the individual RF receiver minimum performance standards for additional guidance. However, because many RF receiver minimum performance standards were prepared before implementation of HIRF requirements, the RF receiver pass/fail criteria should be coordinated with the Agency. Future modifications to the minimum performance standards should reflect HIRF performance requirements.
g. Step 7 — Corrective measures. Corrective measures should be taken if the system fails to satisfy the HIRF immunity assessment of Step 6. If changes or modifications to the equipment, system, or system installation are required, then additional tests may be necessary to verify the effectiveness of the changes. The ED-14G, Section 20, equipment tests, in whole or in part, may need to be repeated to demonstrate HIRF compliance.
h. Step 8 — HIRF protection compliance. The test results and compliance report should be submitted to the Agency for approval as part of the overall aircraft type certification or supplemental type certification process.
11. MAINTENANCE, PROTECTION ASSURANCE, AND MODIFICATIONS
a. The minimum maintenance required to support HIRF certification should be identified in the Instructions for Continued Airworthiness (ICA) as specified in CS 23.1529, CS 25.1529, CS 27.1529, and CS 29.1529, as appropriate. Dedicated devices or specific features may be required to provide HIRF protection for an equipment or system installation. Appropriate maintenance procedures should be defined for these devices and features to ensure in-service protection integrity. A HIRF protection assurance programme may be necessary to verify that the maintenance procedures are adequate. The User’s Guide (SAE ARP 5583A/EUROCAE ED-107A) provides further information on these topics.
b. The maintenance procedures should consider the effects of corrosion, fretting, flexing cycles, or other causes that could degrade these HIRF protection devices. Whenever applicable, specific replacement times for these devices and features should be defined and identified.
c. Aircraft or system modifications should be assessed for the impact any changes will have on the HIRF protection. This assessment should be based on analysis and/or measurement.
[Amdt 20/13]
Appendix 1 to AMC 20-158 Generic transfer functions and attenuation
ED Decision 2015/017/R
1. Generic transfer functions
a. Suitable transfer functions for calculating the bulk current injection test levels for Level A display systems (see paragraph 9.k.) are given in Figures A1-1 through A1-5. These are derived generic transfer functions acquired from test results obtained from a significant number of aircraft. The test results were then processed to establish a 95 per cent population probability.
b. The transfer functions are normalised to a 1 V/m HIRF environment and may be multiplied linearly by the external HIRF environment to establish the bulk current injection test level requirements in the frequency range from 10 kHz up to 400 MHz. For example, if the HIRF environment is 100 V/m at 3 MHz, then using Figure A1-1, multiply 0.7 mA/V/m by 100 V/m to establish a test level of 70 milliamperes (mA).
c. Consult the User’s Guide (SAE ARP 5583A/EUROCAE ED-107A) for details on the use of generic transfer functions.
2. Generic attenuation
a. Figure A1-6 shows the generic attenuation for frequencies from 100 MHz to 18 GHz that can be used for determining the internal HIRF environment where equipment and associated wiring for Level A display systems (see paragraph 9.k.) are installed. This internal HIRF environment provides the test level for the integrated system radiated susceptibility laboratory test. The external HIRF environment should be divided by the appropriate attenuation, in linear units, to determine the internal HIRF environment. For example, 12 dB or a 4:1 attenuation means the test level is the applicable external HIRF environment electric field strength reduced by a factor of 4.
b. Guidance on the use of the generic attenuation is given below.
1. No attenuation. No attenuation credit can be used when the Level A display equipment and associated wiring are located in aircraft areas with no HIRF shielding, such as areas with unprotected non-conductive composite structures, areas where there is no guarantee of structural bonding, or other open areas where no shielding is provided. The applicant may choose to use no attenuation for equipment that may be installed in a broad range of aircraft areas.
2. 6 dB attenuation. This attenuation is appropriate when the Level A display equipment and associated wiring are located in aircraft areas with minimal HIRF shielding, such as a cockpit in a non-conductive composite fuselage with minimal additional shielding, or areas on the wing leading or trailing edges, or in wheel wells.
3. 12 dB attenuation. This attenuation is appropriate when the Level A display equipment and associated wiring are located entirely within aircraft areas with some HIRF shielding, in aircraft with a metal fuselage or a composite fuselage with shielding effectiveness equivalent to metal. Examples of such areas are avionics bays not enclosed by bulkheads, cockpits, and areas near windows, access panels, and doors without EMI gaskets. Current-carrying conductors in this area, such as hydraulic tubing, control cables, wire bundles, and metal wire trays, are not all electrically bonded to bulkheads they pass through.
4. 20 dB attenuation. This attenuation is appropriate when the Level A display equipment and associated wiring are located entirely within the aircraft areas with moderate HIRF shielding, in aircraft with a metal fuselage or a composite fuselage with shielding effectiveness equivalent to metal. In addition, wire bundles passing through bulkheads in these areas have shields electrically bonded to the bulkheads. Wire bundles are installed close to metal structure and take advantage of other inherent shielding characteristics provided by metal structure. Current-carrying conductors such as hydraulic tubing, cables, and metal wire trays are electrically bonded to all bulkheads they pass through.
5. 32 dB attenuation. This attenuation is appropriate when the Level A display equipment and all associated wiring to and from equipment are located entirely within areas with very effective HIRF shielding to form an electromagnetic enclosure.
c. Different attenuation values may be appropriate for different frequency ranges. For example, 0 dB attenuation may be used for the frequency range of 100 MHz to 400 MHz, 6 dB attenuation for the frequency range of 400 MHz to 1 GHz, and 12 dB attenuation for the frequency range of 1 GHz to 18 GHz. If the applicant intends to use different attenuation values for various frequency ranges, then the supporting rationale should also be provided.
d. Consult the User’s Guide for details on the use of generic attenuation.
3. Measured transfer functions or attenuation. The applicant can produce their own generic transfer functions and attenuation for their Level A display systems (see paragraph 9.k.) based on actual measurements on their aircraft models. These transfer functions and attenuation can then be used in their HIRF compliance submission in place of the generic transfer functions and attenuation specified in this appendix. The Agency encourages this approach because it provides a more accurate reflection of the true internal HIRF environment of the aircraft models. However, if the applicant intends to produce their own generic transfer functions and attenuation, then this approach should also be addressed in the HIRF compliance plan (see paragraph 8.a.) that is submitted to the Agency for approval.
Figure A1-1 — Generic transfer function — Aeroplane
Generic transfer function normalised to 1 V/m for an aeroplane with a fuselage length of ≤ 25 m.
Figure A1-2 — Generic transfer function — Aeroplane
Generic transfer function normalised to 1 V/m for an aeroplane with a fuselage length of > 25 m and ≤ 50 m.
Figure A1-3 — Generic transfer function — Aeroplane
Generic transfer function normalised to 1 V/m for an aeroplane with a fuselage length of > 50 m.
Figure A1-4 — Generic transfer function — Rotorcraft
Generic transfer function normalised to 1 V/m for a rotorcraft.
Figure A1-5 — Generic transfer function — All aircraft
Generic transfer function normalised to 1 V/m for all aircraft.
Figure A1-6 — Generic attenuation values — All aircraft 100 MHz to 18 GHz
[Amdt 20/13]