Filters
GM1 Article 18(f) Tasks of the competent authorities
ED Decision 2022/022/R
COORDINATION MECHANISM — ROLES AND RESPONSIBILITIES
(a)The competent authority is responsible for establishing the coordination mechanism, and in particular for nominating a U-space coordinator responsible for preparing, performing and completing the coordination process by providing recommendations to the competent authority throughout the life cycle phases of the U-space airspace (planning, execution, review; see GM2 Article 18(f) to Regulation (EU) 2021/664).
(b)It is considered beneficial for the fair and just implementation of the U-space to ensure that the nomination and role of the U-space coordinator remains as impartial and independent as possible.
(c)The phrase ‘other authorities and entities, including at local level’ of Article 18(f) should be understood to include a variety of public, civil society and private organisations and entities (e.g. ministries, environmental and defence organisations, municipalities, environmental associations, civil society organisations, airspace users, drone operators, etc.) in any given country, and thus, an exhaustive list of them is not practical.
(d)The U-space coordinator should identify, involve, and consult with all these relevant ‘other authorities and entities, including at local level’. These authorities or entities may be affected by, or interested in, the deployment of a U-space airspace in some way and therefore should be considered accordingly. The term ‘local’ refers to public and administrative authorities, and to entities of various types at local and regional level, such as municipalities, metropoles, prefectures, regions, airports and ports in accordance with the multilevel governance models of a given Member State. In addition, relevant local civil society organisations, associations, and private entities should be involved and consulted.
GM2 Article 18(f) Tasks of the competent authorities
ED Decision 2022/022/R
COORDINATION MECHANISM — PHASES
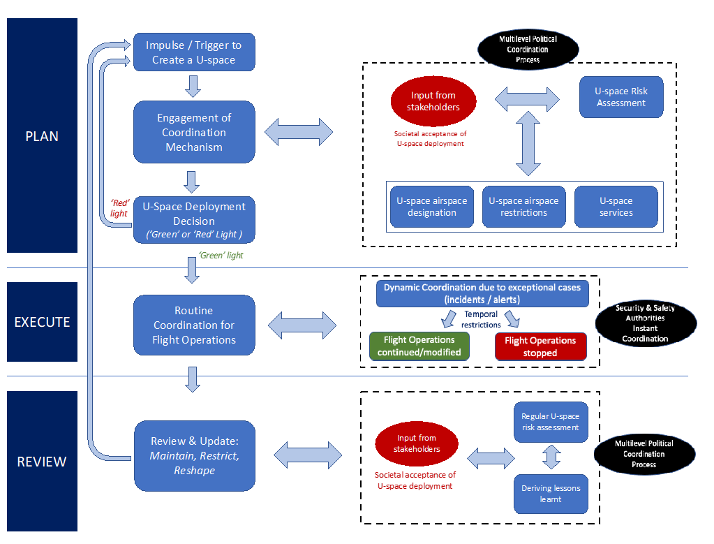
(a)The complexity of the U-space airspace should be addressed through its different life cycle phases, namely the planning, execution and review phase (see Figure 1).
(b)The coordination mechanism established by the competent authority should be managed by the nominated U-space coordinator and should address the planning, execution and review phase.
(1)The planning phase should include the establishment of a multi-stakeholder collaborative set-up, hereafter referred to as ‘U-space observatory’ (see Figure 2). The set-up of the Uspace observatory should address multi-party engagement and collaboration, information flow and transparency, and the establishment of indicators/KPIs or metrics (covering aviation performance, safety metrics, and sustainable urban mobility) on the national, regional and local level of the U-space deployment. To that end, U-space observatories, and thus U-space coordinators, may be established at national, regional and local level to deal with the multilevel governance required.
(2)The execution phase should enable the capability to dynamically respond to exceptional cases. It is clarified that for the purposes of the execution phase, the term ‘dynamically respond’ does not refer to airspace communications/operations (as in Article 4 ‘Dynamic airspace reconfiguration’ of Regulation (EU) 2021/664) but rather to how awareness is raised with regard to ground/urban life incidents in U-space airspace operations, so that the U-space can be modified accordingly if needed (based on Article 4 procedures). The design of a U-space airspace can be changed, temporarily or dynamically, and may need to be adapted after it is designated. Consequently, several different stakeholders may be necessary to be involved. To that end, responsive practices and public infrastructure investments may be required and deployed, maintained and verified (see Figure 3 and the text on the ‘execution phase’ for details under GM3).
(3)The review phase should contain the lessons learnt (see stakeholders’ involvement and feedback loops in Figure 1) with the aim to improve the U-space deployment. The monitoring of the KPIs (established during the planning phase), including evidence from and experience with dealing with exceptional cases (execution phase), as well as the need to reassess the designated U-space airspace (e.g. by either further restricting it or expanding it in the future to new urban air mobility (UAM) routes, including e-VTOL) should be the drivers for the review phase.
GM3 Article 18(f) Tasks of the competent authorities
ED Decision 2022/022/R
COORDINATION MECHANISM — PROCESS
The coordination mechanism is considered a high-level framework (see Figure 1) for managing the coordination and alignment activities throughout the life cycle phases of the U-space deployment. The following topics may be considered during its definition and establishment:
(a)The coordination mechanism could facilitate and safeguard the collection of views, concerns and risks expressed by interested and potentially impacted public and private bodies and wider stakeholders in relation to the deployment of the U-space, but also to respectively consider, address and mitigate them, as required.
(b)The coordination mechanism could deal with topics beyond the safety, security and performance of aviation-related activities, which are typically managed at national level, by encompassing and addressing the relevant requirements and constraints (e.g. with regard to the environment and the society) imposed by regional and local authorities at different time horizons of the U-space deployment.
In other words, the aim of the coordination mechanism is that the designated and deployed Uspace airspace fits the regional and local well-being needs, local traffic infrastructure and complements it (e.g. without hindering other traffic users such as pedestrians, cyclists, and means of public transport).
(c)The coordination mechanism could generate a ‘result’ in getting the ‘green’, or ‘red’, light, which is a decision made by the Member States based on the final recommendation of the designated competent authorities, which is based on the recommendations of the U-space coordinators. The recommendation of the latter represents harmonisation with local and regional authorities and other entities (public and private) for the short- and long-term U-space deployment.

Figure 1:Overview of the main tasks that require coordination among stakeholders across the different levels of governance, and of the activities for the planning, execution and review phase of the U-space deployment
GM4 Article 18(f) Tasks of the competent authorities
ED Decision 2022/022/R
COORDINATION MECHANISM — PLANNING, EXECUTION AND REVIEW PHASE
1.The planning phase
The planning phase follows a screened trigger, or impulse, to create a U-space (see GM1 to Article 3 for potential triggers) that subsequently engages the coordination mechanism. The engagement of the coordination mechanism should include as a first task the nomination, or confirmation, of U-space coordinators at national, regional and local level, as applicable. This phase starts either due to a submitted U-space designation request (submitted, for example, by USSPs or UAS operators), or due to the need to develop a U-space designation recommendation. In both cases, the competent authority engages the coordination mechanism to deliver a final recommendation to the Member State that makes the final decision on the U-space deployment. In case of approval (‘green’ light), the U-space is formally designated.
(a)Competent authority: The designated competent authority establishes a coordination mechanism, including the nomination of a U-space coordinator.
(b)U-space coordinator and the hearing process: The U-space coordinator should be introduced to take the lead in managing the hearing process and, hence, have a role in the identification, coordination and alignment process among cross-sectoral stakeholders.
(c)The U-space coordinator should have the proven skills and experience to manage consultations and hearings. Further, knowledge of airspace management or air law could be desirable.
(d)The decision taken during the planning phase is based on inputs by all (public and private) stakeholders, and thus takes into consideration not only technical requirements (e.g. aviation safety and security) but also political issues and public policies. Therefore, the legal and practical bases for the involvement of the relevant actors/stakeholders are, in addition to the existing aviation laws, the laws and best practices applicable in each Member State for holding public consultations on infrastructure projects of public interest. The U-space coordinator is responsible for managing the necessary hearing process.
(e)The hearing process aims to ensure inclusion of and consultation with all stakeholders affected by the U-space deployment.
(1)The U-space coordinator should also involve citizens. Public consultation is a necessary step in determining and evaluating the level of the societal acceptance of the planned Uspace airspace.
(2)The U-space coordinator should decide the form in which the process itself will take place. Examples could be public hearings and dialogue, or interviews with the affected stakeholders.
(3)A crucial aspect is that the U-space coordinator should state its position on the potential U-space deployment, based on the evidence and knowledge gained through the hearing process. The statement should include the recommendation for the design of the Uspace; for example, spatial limits of the designated airspace, specific restrictions regarding areas or types of operation, or required U-space services.
(4)The hearing process should end with the submission of the recommendation from the Uspace coordinator to the competent authority, which makes a final recommendation (any deviation from the U-space coordinator has to be justified) to the Member State, which makes the final decision on the U-space airspace designation, establishment of airspace restrictions and determination of the U-space services.

Figure 2:Example of how the coordination mechanism could be implemented. The diagram provides an overview of highlevel steps, the stakeholders, and their relationship during the planning phase.
(f)U-space observatory: The set-up of a U-space observatory may be introduced as a means to promote the systematic coordination at local and regional level while maintaining alignment at national and supranational level. The dotted lines in Figure 2 are intended to show that the Uspace observatory should not necessarily be a separate entity, but rather to emphasise the need for the competent authority, responsible for making a final recommendation to the Member States on the U-space deployment, to coordinate and align with other authorities and entities through a hearing process managed by the nominated U-space coordinator.
(g)In addition to the airspace itself, a U-space airspace also affects portions on the ground of social, cultural and political interest due to the operation of UAS in the lowest parts of the airspace. Therefore, on the one hand, air transport is affected, which is regulated at EU level and requires the application of uniform regulations and rules throughout the Union and, on the other hand, sites of interest on the ground are affected too. Regulatory implementation at Member State level on this matter should be designed to meet the needs of the citizens and the society at local and regional level in a holistic and integrated manner. Therefore, it is considered that the role of the U-space coordinator should exist at different levels of governance (i.e. national, regional, local) and hence it could be assumed by national, regional and local authorities respectively that will need to coordinate and align on relevant policies, approaches and practices.
(h)The distinction of the competent authority (at national level), as well as of the U-space coordinator (at national level28), and the U-space coordinator (at regional/local level) can mitigate the risks posed by the following:
(1)not aligned airspace and ground regulations across the different levels of governance in the Member States;
(2)conflicts of interest among the various public and private actors; and
(3)compromising the liveability of cities and regions.
(i)If multiple local or regional authorities are affected, there may be either one or several U-space coordinators nominated by a competent authority; this is left to the discretion of the given competent authority by evaluating the national governance set-up in conjunction with the capabilities and capacities of the affected authorities.
2.The execution phase
(a)The execution phase starts at the time of the actual operations. There is no predetermined end, as long as the U-space is operational.
(b)There may be temporary restrictions or limitations applied to specific U-space airspace:
(1)The competent authority at national level or specific authorities at all levels may request/demand time-critical changes due to safety or security concerns (emergencies). This may trigger, for example, the dynamic airspace reconfiguration by the ATC. The acting authority may be different depending on the kind of the emergency and the organisational structure of the respective Member State.
(2)The temporal restrictions to the U-space are applied only by designating UAS geographical zones according to Article 15 of Regulation (EU) 2019/947 which could be established as:
(i)dynamic geographical zones in terms of time and activated/deactivated without prior announcement; and
(ii)dynamic geographical zones in terms of time and location.
(3)The temporal restrictions applied to the U-space could be introduced by triggering dynamic airspace reconfiguration in accordance with point ATS.TR.237 of Regulation (EU) 2017/373 amended by Regulation (EU) 2021/665.

Figure 3:Example of how the coordination mechanism could be implemented. The diagram provides an overview of high-level steps, the stakeholders, and their relationship during the execution phase.
(i)Request by specific authorities (all levels): Emergency response authorities like the police, the fire brigade or civil protection agencies may request temporal restrictions depending on the structure (governance / legal basis) of the respective Member State.
(ii)Temporary limitations in the U-space: Time-critical restrictions for safety and/or security reasons, e.g. in the event of an emergency or a natural disaster. In this case, the competent authority may directly impose, according to national regulations, temporary limitations on the U-space; for example, restricted or prohibited airspace or limitation on the number of UAS in a specific area.
(c)As in manned aviation, the competent authority may always impose temporary limitations (notices to airmen (NOTAMs), airworthiness directives, air exclusion zones) on a UAS operation.
(d)Due to the nature of the U-space (low-altitude flights over populated areas), the dynamic response and reporting (including accident reporting) with regard to incidents, or to exceptional cases, is an important prerequisite to gain social trust and acceptance. To that end, incident detection and verification, as well as a streamlined and visible coordination process between aviation and non-aviation authorities, and among stakeholders, could be facilitated by relevant digital infrastructure (see Figure 3, city/region incident signalled by the public).
(e)U-space coordinator (all levels): During the execution phase, the role of the U-space coordinator is to ensure incident data gathering to inform the regular tasks of the review phase of the Uspace deployment. Established accident reporting mechanisms of cities or regions, or purposefully developed tools for the monitoring of the U-space deployment, may link to the incident data gathering task (see Figure 3).
3.The review phase

Figure 4:Example of how the coordination mechanism could be implemented. The diagram provides an overview of high-level steps, the stakeholders, and their relationship during the review phase.
(a)The review phase starts in the form of a regular review (timelines are defined during the planning phase) or when a U-space-related incident occurs.
Two types of review are proposed to be carried out:
(1)a technical review, led by the competent authorities in the context of the U-space oversight process (e.g. safety, security, performance indicators, etc.); and
(2)a coordination review, led by the U-space coordinator and involving national, regional, and local authorities together with other stakeholders representing societal, environmental, economic and other areas.
(b)The review process should be initiated and managed by the U-space coordinator in the context of the U-space observatory function (Step 1, Figure 4).
(c)The U-space coordinator should be entitled to make recommendations on maintaining, restricting, or reshaping (expanding or reducing) the U-space deployment. The competent authority should consider the recommendations (Step 2, Figure 4) in view of making recommendations to the Member States to decide on the potential U-space deployment modifications (Step 3, Figure 4). When the competent authority decides to deviate from the Uspace coordinator recommendations, the deviations must be justified.
(1)The result of the review phase could lead to maintaining or restricting certain operations in the U-space airspace as well as to reshaping the U-space deployment in terms of either opening new opportunities for its expansion or even its decommissioning in case more extreme, negative situations are identified during the execution phase.
(2)The review phase aims for continuous U-space improvement (check & act) through a feedback loop on topics dealt with during the planning phase. If the modification creates new concerns, the planning phase should start again (see Figure 1).
(d)The review phase allows for closing the loop not only in terms of technical and operational performance but also the overall societal acceptance of the U-space deployment with all key stakeholders.
GM5 Article 18(f) Tasks of the competent authorities
ED Decision 2022/022/R
COORDINATION MECHANISM — MULTILEVEL GOVERNANCE
(a)The U-space coordinator may be established at three layers (levels). Furthermore, each layer should involve the other layers during the coordination process.
(b)The U-space coordinator may involve all layers of governance in the engagement and coordination of public authorities, entities and relevant private stakeholders spreading across the:
(1)national29 (e.g. ministries, including at federal level, defence authorities);
(2)regional (e.g. prefectures, federal states and cantons, regions); and
(3)local levels of governance (e.g. metropoles, municipalities, airports, ports) and public activity (e.g. civil society organisations, CIS providers, USSPs, UAS operators).
(c)The U-space coordinator should address all three phases of the coordination mechanism. It is an essential element for the U-space to function (technically, operationally and societally) due to its multidimensional impact. While there is a requirement about the spectrum of gathering of opinions, views and risks, and addressing them before the deployment of U-space operations as part of the planning and preparatory activities (planning phase), there is also a need for the coordination of tasks among the different public authorities and entities during the actual Uspace operations (execution phase) as well as after their completion (review phase).
GM6 Article 18(f) Tasks of the competent authorities
ED Decision 2022/022/R
COORDINATION MECHANISM — SCOPE OF TASKS IN THE CONTEXT OF MULTILEVEL GOVERNANCE
Depending on the phase of the U-space deployment, there are different needs as regards the participation of relevant stakeholders referred to in Article 18(f). These different needs and the engagement of different stakeholders may lead to differentiated coordination mechanism set-ups. The scope of the main tasks to be coordinated during each U-space life cycle phase (Plan—Execute—Review), as shown in Figure 1, in conjunction with key stakeholders (who), the timing of their engagement (when), and the coordination activities required (how), are outlined in Table 1 below (the three areas of coordination required by Article 18(f) are shown for each phase).
Table 1:Overview of the who–when–how during the different phases of the U-space coordination mechanism
Who | When | How | Remarks | |
PLANNING PHASE | ||||
U-space designation | Civil aviation authorities, U-space coordinator, ministries (e.g. environment, culture, interior), the military, ANSPs, regional and local authorities, and other U-space actors (e.g. CIS providers, USSPs, UAS operators). | At the very beginning of the U-space designation process and after the airspace risk assessment (Article 3(1). | By consultation, reiteration and alignment among national, regional and local authorities. | Member States are the final decision-makers on the Uspace designation after collaboration or consultation with relevant stakeholders (e.g. civil aviation and military authorities). |
U-space airspace restrictions | National authorities by defining geozones (ref. Article 15 of Regulation (EU) 2019/947). Regional or local authorities for the Uspace designation | During the initial Uspace designation. | By following the consultation process. Based on the national geozones, additional regional and local restrictions may apply. | U-space is a geozone. |
U-space service determination | Key actors: civil aviation authorities Supporting actors: ANSPs, USSPs, UAS operator associations, regional and local authorities, etc. | As part of the U-space designation process. | Coordination only for the optional services through the consultation process. | Mandatory and optional U-space services should not be confused with commercial or publicly offered UAS services. |
EXECUTION PHASE | ||||
U-space designation | ATSPs (when available), USSPs, Uspace coordinator and any other relevant regional/local stakeholders (e.g. emergency medical services, etc.). | Monitored throughout the operations. | Monitored in collecting safety and operational indicators: safety events (accidents, AIRPROX, etc.), occurrences of dynamic configurations, conformance monitoring, rogue drones or rogue UAS operators, etc. | — |
U-space airspace restrictions | The authorised actors provide realtime U-space restrictions as part of the CIS. For example, a local authority (e.g. municipal police, fire brigade) and the USSP/ANSP in alignment with the national authorities’ policies. | When an emergency is identified and verified by local authorities. ANSPs or USSPs will be notified, and the information will be automatically transferred to the UAS operator. | Automated/real-time triggering of U-space restrictions prompted from verified emergencies by local authorities. Information flow and decisionmaking to be managed and governed by Uspace standard operations. | These U-space restrictions refer to exceptional cases that result in temporary and/or of a more pseudopermanent nature. Accident reporting mechanisms may link to this task. |
U-space service determination | n/a | n/a | n/a | Various predetermined and agreed U-space services will be used during a mission. |
REVIEW PHASE | ||||
U-space designation | Civil aviation authorities, U-space coordinator, ANSPs and/or CIS providers, USSPs, ‘hearing’ authority / regional/local actors / authorities, UAS operator associations | As part of regular U-space review exercises. After mitigation of exceptional cases. | Through consideration of Uspace KPIs’ monitoring and feedback from stakeholders. Through risk assessment, airspace restrictions, | Follow-up |
U-space airspace restrictions | Follow-up | |||
U-space service determination | Evaluation of the usability of the Uspace services. Considering adding or removing optional services: | |||
GM1 Article 18(g) Tasks of the competent authorities
ED Decision 2022/022/R
OPERATIONAL PERFORMANCE — FLIGHT AUTHORISATION
Operational performance may be supported in considering the flight authorisation data. The competent authority may monitor or audit authorisation and rejection data to assure equitable access to airspace.
Accordingly, the competent authority may consider the ‘propriety’ of the arrangements made among the USSPs when granting an operating certificate, and may consider:
(a)the agreement among the USSPs on the use of common protocol and infrastructure;
(b)the performance of the arrangements, such as response time;
(c)that all flight authorisation requests are treated equally.
Article 19 — Entry into force and application
Implementing Regulation (EU) 2021/664
This Regulation shall enter into force on the twentieth day following that of its publication in the Official Journal of the European Union.
It shall apply from 26 January 2023.
Signature
Implementing Regulation (EU) 2021/664
This Regulation shall be binding in its entirety and directly applicable in all Member States.
Done at Brussels, 22 April 2021.
For the Commission
The President
Ursula VON DER LEYEN