21L.A.201 Scope

Regulation (EU) 2022/1358

This Subpart establishes:

(a) the procedure for applying for the approvals of repair designs to type-certified products;

(b) the rights and obligations of the applicants for, and holders of, those approvals referred to in point (a);

(c) provisions for standard repairs that do not require an approval.

GM1 21L.A.201 Scope

ED Decision 2023/013/R

Manuals and other instructions for continued airworthiness (such as the manufacturer’s structural repair manual, maintenance manuals and engine manuals provided by the type-certificate holder or the supplemental type-certificate holder, as applicable) for operators contain useful information for the development and approval of repairs.

When that data is explicitly identified as approved, it may be used by operators without further approval to cope with anticipated in-service problems arising from normal usage provided that it is used strictly for the purpose for which it has been developed.

Approved data is data which is approved either by EASA or by an appropriately approved design organisation.

21L.A.202 Standard repairs

Regulation (EU) 2022/1358

(a) Standard repairs are repair designs to a type-certified product approved in accordance with Subpart B of Section B of this Annex and which:

1. follow the design data included in the certification specifications issued by the Agency, containing the acceptable methods, techniques and practices for carrying out and identifying standard repairs, including the associated instructions for continued airworthiness; and

2. are not in conflict with the data of the holder of that type certificate.

(b) Points 21L.A.203 to 21L.A.211 are not applicable to standard repairs.

GM1 21L.A.202 Standard repairs

ED Decision 2023/013/R

CS-STAN93https://www.easa.europa.eu/en/certification-specifications/cs-stan-stan… contains the certification specifications referred to in point 21L.A.202(a)(1). Guidance on the implementation of Standard Changes and Standard Repairs may be found in AMC M.A.801 of the AMC to Part-M.

21L.A.203 Classification of repair designs to a type-certified product

Regulation (EU) 2022/1358

(a) Repair designs to a type-certified product shall be classified as minor or major.

(b) A ‘minor repair’ is a repair design that has no appreciable effect on the mass, balance, structural strength, reliability, certified noise or emissions level, operational characteristics, or other characteristics affecting the airworthiness or the environmental compatibility of the product.

(c) All other repair designs are ‘major repairs’.

(d) The requirements for the approval of minor repair designs are those established in point 21L.A.207.

(e) The requirements for the approval of major repair designs are those established in point 21L.A.208.

GM1 21L.A.203(a) Classification of repair designs to a type-certified product

ED Decision 2023/013/R

(a) Clarification of the terms ‘Major/Minor’

In line with the definitions given in point 21L.A.203, a new repair is classified as ‘major’ if the result on the approved type design has an appreciable effect on structural performance, weight, balance, systems, operational characteristics, certified noise or emissions levels, or other characteristics affecting the airworthiness or the environmental compatibility of the product or part. In particular, a repair is classified as ‘major’ if it requires extensive static, fatigue and damage tolerance strength justification and/or testing in its own right, or if it requires methods, techniques or practices that are unusual (i.e. unusual material selection, heat treatment, material processes, jigging diagrams, etc.).

Repairs that require a reassessment and re-evaluation of the original certification substantiation data to ensure that the aircraft continues to comply with all the relevant requirements should be considered ‘major’ repairs.

Repairs whose effects are considered minor and require minimal or no assessment of the original certification substantiation data to ensure that the aircraft continues to comply with all the relevant requirements should be considered ‘minor’.

It is understood that not all the certification substantiation data will be available to those persons/organisations classifying repairs. A qualitative judgement of the effects of the repair will, therefore, be acceptable for the initial classification. The subsequent review of the design of the repair may lead to it being reclassified, owing to early judgements being no longer valid.

(b) Airworthiness and environmental protection concerns for ‘Major/Minor’ classification

The following should be considered for the magnitude of their effect when classifying repairs. Should the effect be considered significant, then the repair should be classified as ‘major’. The repair may be classified as ‘minor’ where the effect is known to be without appreciable consequence.

(1) Structural performance

The structural performance of the product includes static strength, fatigue, damage tolerance, flutter and stiffness characteristics. Repairs to any element of the structure should be assessed for their effect upon the structural performance.

(2) Weight and balance

The weight of the repair may have a greater effect upon smaller aircraft as opposed to larger aircraft. The effects to be considered are related to overall aircraft centre of gravity and aircraft load distribution. Control surfaces are particularly sensitive to the changes due to the effect upon the stiffness, mass distribution and surface profile which may have an effect upon flutter characteristics and controllability.

(3) Systems

Repairs to any elements of a system should be assessed for the effect intended on the operation of the complete system and for the effect on system redundancy. The consequence of a structural repair on an adjacent or remote system should also be considered as above (for example, airframe repair in the area of a static port).

(4) Operational characteristics

Changes may include:

      stall characteristics,

      handling,

      performance and drag,

      vibration.

(5) Other characteristics:

      changes to load path and load sharing,

      fire protection/resistance,

      characteristics affecting the environmental compatibility of the product are characteristics affecting the compliance of the product with the applicable environmental protection requirements

Note: Considerations for classifying repairs as ‘Major/Minor’ should not be limited to those listed above.

(c) Examples of ‘major’ repairs

(1) A repair that requires a permanent additional inspection to the approved maintenance programme, necessary to ensure the continued airworthiness of the product. Temporary repairs for which specific inspections are required prior to installation of a permanent repair do not necessarily need to be classified as ‘major’. Also, inspections and changes to inspection frequencies not required as part of the approval to ensure continued airworthiness do not cause the classification of the associated repair as ‘major’.

(2) A repair to life-limited or critical parts.

(3) A repair that introduces a change to the aircraft flight manual (AFM).

21L.A.204 Eligibility

Regulation (EU) 2022/1358

(a) Any natural or legal person who has demonstrated, or is in the process of demonstrating, their design capability in accordance with point 21L.A.23, may apply for the approval of a major repair design to a type-certified product under the conditions laid down in this Subpart.

(b) Any natural or legal person may apply for the approval of a minor repair design to a type-certified product under the conditions laid down in this Subpart.

21L.A.205 Application for the approval of a repair design to a type-certified product

Regulation (EU) 2022/1358

(a) An application for an approval of a repair design to a type-certified product shall be made in a form and manner established by the Agency.

(b) For the approval of a major repair design, the applicant shall include in the application, or submit after the initial application, a compliance demonstration plan:

1. containing a description of the damage and the repair design, identifying the configuration of the type design upon which the repair design is made;

2. identifying all the areas of the type design and the approved manuals that are changed or affected by the repair design;

3. identifying any reinvestigations necessary to demonstrate the compliance of the repair design and the areas affected by the repair design with the type-certification basis and the applicable environmental protection requirements, incorporated by reference in, as applicable, either the type certificate or the supplemental type certificate;

4. identifying any proposed amendments to the type-certification basis incorporated by reference in, as applicable, either the type certificate or supplemental type certificate;

5. specifying whether the certification data has been or will be prepared completely by the applicant or on the basis of an arrangement with the owner of the type-certification data.

AMC1 21L.A.205(a) Application for the approval of a repair design to a type-certificated product

ED Decision 2023/013/R

FORM AND MANNER

The applicant should file an application using the web-based ‘EASA Applicant Portal’94https://ap.easa.europa.eu (accessed: 20 October 2023) or the application forms for the approval of major changes/major repair designs or for the approval of minor changes/minor repair designs, which may be downloaded from the EASA website.

The forms should be completed in accordance with the instructions embedded at the bottom of the application forms, and sent to EASA by fax, email or regular mail following the information provided on the EASA website95https://www.easa.europa.eu/document-library/application-forms/certifica… https://ap.easa.europa.eu (accessed: 20 October 2023).

RECORD-KEEPING

(a) Relevant substantiation data associated with a new major repair design and record-keeping should include:

(1) the identification of the damage and the reporting source;

(2) the major repair design approval sheet identifying the applicable specifications and references of justifications;

(3) the repair drawing and/or instructions and scheme identifier;

(4) the correspondence with the type-certificate (TC) holder or the supplemental type-certificate (STC) holder if its advice on the design has been sought;

(5) the structural justification (static strength, fatigue, damage tolerance, flutter, etc.) or references to this data;

(6) if applicable, the effect on the certified noise and emissions levels and the characteristics that may affect the environmental compatibility of the product;

(7) the effect on the aircraft, engines and/or systems (performance, flight handling, etc., as appropriate);

(8) the effect on the maintenance programme;

(9) the effect on airworthiness limitations, the flight manual and the operating manual;

(10) any weight and moment changes; and

(11) special test requirements.

(b) Special consideration should be given to repairs that impose subsequent limitations on the part, product or appliance (e.g. engine turbine segments that may only be repaired a finite number of times, the number of repaired turbine blades per set, oversizing of fastener holes, etc.).

(c) Special consideration should also be given to life-limited parts and critical parts, notably with the involvement of the TC or STC holder, when deemed necessary under point 21L.A.208.

(d) Repairs to engines would normally only be accepted with the involvement of the TC holder.

21L.A.206 Demonstration of compliance

Regulation (EU) 2022/1358

(a) The applicant for the approval of a major repair design shall demonstrate compliance with the applicable type-certification basis and applicable environmental protection requirements as established and notified to the applicant by the Agency in accordance with point 21L.B.201 and shall provide the Agency with the means by which such compliance has been demonstrated.

(b) The applicant for the approval of a major repair design shall provide the Agency with a recorded justification of the means of compliance within compliance documents according to the compliance demonstration plan.

(c) When carrying out testing and inspections to demonstrate compliance in accordance with point (a), the applicant shall have verified and documented this verification prior to carrying out any test:

1. for the test specimen, that:

(i) the materials and processes adequately conform to the specifications for the proposed type design;

(ii) the constituent parts of the products adequately conform to the drawings in the proposed type design;

(iii) the manufacturing processes, construction and assembly adequately conform to those specified in the proposed type design; and

2. that the test and measuring equipment used for the test were adequate for the test and appropriately calibrated.

(d) The flight testing for the purpose of obtaining an approval of a major repair design shall be conducted in accordance with methods for such flight testing specified by the Agency. The applicant shall make all the flight tests necessary to determine compliance with the applicable type‑certification basis and the applicable environmental protection requirements.

(e) An applicant for the approval of a major repair design shall allow the Agency to:

1. review any data and information related to the demonstration of compliance;

2. witness or carry out any test or inspection conducted for the purpose of the demonstration of compliance; and

3. if it is considered necessary, conduct a physical inspection of the repaired product to verify the compliance of the design with the type-certification basis and the applicable environmental protection requirements.

(f) Upon completion of the compliance demonstration, the applicant shall declare to the Agency that:

1. they have demonstrated compliance with the type-certification basis and the applicable environmental protection requirements as established and notified to the applicant by the Agency in accordance with points 21L.B.201, according to the compliance demonstration plan; and

2. no feature or characteristic has been identified that may make the product with the repair design unsafe or environmentally incompatible for the uses for which certification is requested.

AMC1 21L.A.206 Demonstration of compliance

ED Decision 2023/013/R

The description of the repair should include an explanation of the purpose of the repair, the pre-repair and post-repair configuration(s) of the product, schematics/pictures, and any other detailed features and boundaries of the repair (this may be supplemented by drawings or outlines of the design, if this helps to understand the repair), as well as the identification of the affected areas of the product that are functionally affected by the repair, and the identification of any changes to the approved manuals.

The applicant should identify any reinvestigations that are necessary to demonstrate compliance. This is a list of affected items of the applicable certification basis for which a new demonstration is necessary, together with the means (e.g. calculation, test or analysis) by which it is proposed to demonstrate compliance.

For a major repair, AMC1 21L.A.24(b)(4) should be used as applicable to the change for the development of the compliance-demonstration plan.

Compliance documentation for the demonstration of compliance in point 21L.A.206(a) comprises one or more test or inspection programmes/plans, reports, drawings, design data, specifications, calculations, analyses, etc., and provides a record of the means by which compliance with the applicable type-certification basis and environmental protection requirements is demonstrated.

Each compliance document should typically contain:

      the reference of the certification specifications, special conditions or environmental protection requirements addressed by the document;

      substantiation data demonstrating compliance (except test or inspection programmes/plans);

      a statement by the applicant declaring that the document provides the proof of compliance for which it has been created; and

      the appropriate authorised signature.

Each compliance document should be unequivocally identified by its reference and issue date. The various issues of a document should be controlled and comply with point 21L.A.7.

The level of detail of the compliance documentation that is referred to in point 21L.A.206(a) should be the same regardless of whether the repair is approved by EASA or under a design organisation approval (DOA) privilege, to allow the repair to be assessed in the frame of the DOA surveillance.

The compliance-demonstration process always takes into account the specific configuration(s) in the type certificate (TC) to which the major repair under approval is applied. This (these) configuration(s) may be defined by product models/variants or by repairs to the type design. The demonstration of compliance covers this (these) applicable specific configuration(s). Consequently, the approval of the major repair excludes any other configurations, in particular those that already exist but are not considered in the compliance-demonstration process, as well as those that may be certified in the future.

For major repairs approved by a design organisation approval (DOA) holder on the basis of its privilege as per point 21.A.263(c)(5) of Annex I (Part 21), the process described under AMC No 2 to 21.A.263(c)(5), (8) and (9) applies.

INSPECTIONS AND TESTS

Proposed type design: this term defines the type design (or the portion of the type design) as it is determined at the time when the testing and inspections are performed.

Verification document (also known as ‘statement of conformity’): before each testing and inspection, the verification document must confirm that the test specimen conforms with the proposed design, the test and measuring equipment is adequate for the test, and the sensors and measuring system are appropriately calibrated.

Conformity of the test specimen: the documented verification is intended to ensure that the manufactured test specimen, even in the presence of non-conformities, adequately represents the proposed type design. Possible types of non-conformity may be the following:

      Non-conformity between the design of the test specimen and the proposed type design at the time of the test. These are typically identified in the early stage of the testing and inspections planning, and should be addressed as early as possible (e.g. in the test plan). There may be several reasons for such a non-conformity: to account for interfaces with the test equipment, to conservatively cover several or future design configurations, etc.

      Non-conformity between the manufactured test specimen and the design of the test specimen. Such a non-conformity may be the result of the manufacturing of the test specimen.

While it is convenient to define any possible non-conformity as early as possible, the applicant does not need to make the distinction between the two types of non-conformity above as long as they are explicitly addressed, justified in the verification document or by cross reference to the test plan or other documents. However, testing for the demonstration of compliance with the applicable environmental protection requirements may be conducted in the final design of the product having incorporated the repair design.

Type certification is typically an iterative process in which the design is under continuous evolution. If the type design evolves after the time of the testing and inspections, then the final type design should be checked against the proposed type design (as it was at the time of the testing and inspections), and the differences (if any) should be analysed to ensure that the testing and inspection results are representative of the final configuration. However, such changes made to the type design may lead to the invalidation of the testing and inspection results, and the need to repeat the testing and inspections. It is recommended that the design organisation should have a thorough configuration management process to track the evolving type design.

Conformity of the test and measuring equipment: the configuration of the test and measuring equipment should be defined in the test plan and include the following:

      definition/design of the test equipment (relevant tools, mechanical parts, electronic components used to execute the test); and

      definition of the measuring equipment:

      type/model of sensors, together with their technical characteristics;

      position and orientation of exciters and sensors; and

      electronic measuring equipment (in some cases, this may also include the acquisition and post-processing of data).

The configuration of the test and measuring equipment should be defined and controlled through certification test plans and supporting documentation, according to the design assurance system, if applicable. The test plan should also include the following elements:

      the test cases, methods, and procedures for test execution;

      the pass–fail criteria; and

      pre-, during- and post-test inspections.

The verification document should confirm that the test and measuring equipment conforms to its purpose, and that the sensors and measuring system are appropriately calibrated. Any non-conformity should be assessed, and it should be justified that it will not compromise the test purpose and results. This may be done either in the verification document or by cross reference to other documents (test minutes of meetings, test notes, etc.).

Use of the term ‘adequate’: the test specimen, as well as the test and measuring equipment, is considered ‘adequate’ as long as the test execution on the manufactured test specimen (including any non-conformity) and the use of the installed test set-up do not compromise the test purpose and results (for example, by providing better performance than the proposed type design, or masking any potential failure mode or behaviour).

Changes that affect the validity of the verification document: if changes need to be introduced to the test specimen or to the test and measurement equipment after the verification is documented (and before the test is undertaken), then the verification document must be updated. The updated verification document must be made available to EASA before the test if EASA has informed the applicant that it will witness or carry out the tests or inspections.

Development versus certification tests: sometimes, tests of specimens that conform to a preliminary design, but are not intended for certification (known as development tests), are performed as part of a risk control strategy and to develop knowledge of a subject. Problems and failures found during development are part of the process of increasing the understanding of the design, including its failure modes and the potential for optimisation. Such development tests do not need to meet the requirements of point 21L.A.206(c).

Any planned test event should be classified in advance as either a development test or a certification test. Tests that support the compliance demonstration should be classified as certification tests.

It is acceptable for a development test to finally form part of the compliance demonstration, and it may be declared afterwards to be a certification test as long as it meets the requirements of point 21L.A.206(c). For this reason, it is important to keep the configuration of such tests under control.

If the test specimen used for a certification test has already undergone a series of previous tests that may affect or ultimately invalidate its acceptance as required by point 21L.A.206(c), this aspect should be considered when documenting the verification, and specific analyses or inspections may be required.

Because of the above aspects, EASA advises applicants to inform EASA if they intend to conduct a campaign of development tests that may eventually be used as certification tests to establish whether EASA would wish to witness the tests.

REVIEW OF DATA AND INFORMATION RELATED TO THE DEMONSTRATION OF COMPLIANCE

Availability of compliance data (see point 21L.A.206(e)): data and information required to be provided by the applicant should be made available to EASA in a reliable and efficient way as agreed with EASA.

TESTS AND INSPECTIONS

The applicant should inform EASA sufficiently in advance about the execution of tests and inspections that:

      are used for compliance-demonstration purposes; and

      have been identified as being of particular interest to EASA during the review and approval of the compliance-demonstration plan

in order to permit EASA the opportunity to witness or carry out these inspections or tests.

The applicant may propose to EASA to witness or carry out flight or other tests of particular aspects of the product during its development and before the type design is fully defined.

However, in case of flight tests, the applicant should perform the tests before EASA witnesses or performs them to ensure that no features of the product preclude the safe conduct of the evaluation requested. EASA may require any such tests to be repeated once the type design is fully defined to ensure that subsequent changes have not adversely affected the conclusions from any earlier evaluation.

A verification document as per point 21L.A.206(c) is required for the above tests.

PHYSICAL INSPECTION OF THE FIRST ARTICLE

The applicant should be prepared for any additional investigations as notified by EASA according to point 21L.B.203(c).

Refer to AMC1 21L.A.25(e)(3) for an explanation of the activities performed under the first-article inspection.

DECLARATION OF COMPLIANCE

All compliance-demonstration activities in accordance with the compliance-demonstration plan, including all the testing and inspections in accordance with point 21L.A.206(c) and all flight testing in accordance with point 21L.A.206(d), should be completed before the issuance of the final declaration of compliance.

‘No feature or characteristic’ that may make the product with the repair design unsafe in point 21L.A.206(f)(2) means the following: while every effort is made to address in the applicable certification basis all the risks to product safety that may be caused by the product, experience shows that safety-related events may occur with products in service, even though compliance with the certification basis is fully demonstrated. One of the reasons may be that some existing risks are not properly addressed in the certification basis. Therefore, the applicant should declare that it has not identified any such feature or characteristic.

‘No feature or characteristic’ that may make the product with the repair design environmentally incompatible (point 21L.A.206(f)(2):

It is assumed that environmental compatibility is demonstrated when the product with the repair design complies with the applicable environmental protection requirements. Therefore, the applicant, when declaring that the product with the repair design complies with the applicable environmental protection requirements under point 21L.A.206(f)(1), should also declare that it has not identified any such feature or characteristic.

21L.A.207 Requirements for the approval of a minor repair design

Regulation (EU) 2022/1358

In order to be issued with an approval of a minor repair design to a type-certified product, the applicant shall:

(a) demonstrate that the repair design and the areas affected by the repair design comply:

1. with the type-certification basis and the applicable environmental protection requirements incorporated by reference in the type certificate; or

2. if the applicant chooses to, with the certification specifications that are applicable to the product on the date of the application for the approval of the repair design;

(b) declare compliance with the type-certification basis and the applicable environmental protection requirements that apply in accordance with point (a)(1), or with the certification specifications chosen in accordance with point (a)(2), record the justifications of compliance in the compliance documents, and record that no feature or characteristic has been identified that may make the changed product unsafe or environmentally incompatible for the uses for which certification is requested;

(c) submit to the Agency the justification of compliance for the repair and the declaration of compliance.

AMC1 21L.A.207 Requirements for the approval of a minor repair design

ED Decision 2023/013/R

(a) Applicability of point 21L.A.207

Point 21L.A.207 should be complied with by applicants for the approval of a minor repair to a type certificate (TC), and by design organisation approval (DOA) holders that approve minor changes under their privileges.

Point 21L.A.207(c), however, only applies to projects for which an application is submitted to EASA. For DOA holders that approve minor repairs under their privileges, the justification of compliance and the declaration of compliance required by point 21L.A.207(b) should be produced but do not need to be submitted to EASA. They should be, however, kept on record and submitted to EASA upon request during its DOA continued surveillance process.

(b) The approval process

The approval process comprises the following steps:

Note:  Steps 1, 2 and 4 should be followed only by applicants for minor repairs approved by EASA. DOA holders that approve minor repairs under their privileges should refer to AMC No 1 to 21.A.263(c)(2) or AMC No 2 to 21.A.263(c)(2), as applicable to their approval process.

(1) Application

When the minor repair is approved by EASA, an application should be submitted to EASA as described in point 21L.A.205 and in AMC1 21L.A.205(a).

(2) Certification basis

(3) Justification of compliance

(4) Declaration of compliance

(c) Certification basis

The certification basis for a minor repair consists of a subset of the elements of the product’s certification basis ‘incorporated by reference in the type certificate’.

The certification basis ‘incorporated by reference in the type certificate’ is the certification basis for the product as recorded in the type certificate data sheet (TCDS) for the product type/model in the applicable configuration(s).

The certification basis contains the applicable airworthiness and environmental protection requirements specified by reference to their amendment level, as complemented by special conditions, equivalent safety findings, deviations, a proposed ‘elect to comply’, etc., as applicable.

By way of derogation from the above, CSs that became applicable after those incorporated by reference in the TC may be used for the approval of a minor repair (see the guidance below on certification specifications that became applicable after those ‘incorporated by reference in the type certificate’).

If other changes are required for the embodiment of the minor repair, the certification basis corresponding to the product modified by these other changes should also be considered when determining the certification basis for the minor repair.

(d) Justification of compliance required by point 21L.A.207(c)

The applicant should justify compliance with the certification basis established for the minor repair for all areas that are either physically changed or functionally affected by the minor repair.

(1) Means of compliance: the applicant should define and record the means (calculation, test or analysis, etc.) by which compliance is demonstrated. Appendix A to AMC1 21L.A.24(b) may be used to describe how compliance is demonstrated.

(2) Compliance documents: the compliance demonstration should be recorded in compliance documents. For minor repairs, one comprehensive compliance document may be sufficient, provided that it contains evidence of all aspects of the compliance demonstration.

See also the additional guidance in point (e).

(3) Aircraft manuals: where applicable, supplements to manuals (e.g. aircraft flight manual (AFM), aircraft maintenance manual (AMM), etc.) may be issued.

See also additional guidance below in point (f) on embodiment/installation instructions.

(e) Definition of the repair design to the type certificate

The repair design to the type certificate should be defined in accordance with the aspects in GM 21L.A.61.

(f) Embodiment/installation instructions

The instructions for the embodiment/installation of the repair (e.g. service bulletin, modification bulletin, production work order, etc.) should be defined. This may include the installation procedure, the required materials, etc.

(g) Certification specifications that are applicable to the product on the date of the application for the change

(1) Minor repairs are those changes to the design that do not affect the airworthiness and the environmental compatibility of the product or the certified noise and emissions levels. This means that the certification basis for the minor repair may consist of the items of the certification basis incorporated by reference in the TCDS of the product type/model, and normally it should not be necessary for a minor repair to use certification specifications that became applicable after those that are incorporated by reference in the type certificate.

(2) On the other hand, the applicant may elect to use the certification specifications that are applicable to the product on the date of the application for the change for the compliance demonstration. This does not affect the classification of the repair.

(h) Feature or characteristic affecting the airworthiness or environmental compatibility of the product with the repair design

The term ‘no feature or characteristic’ applies to a minor repair design to a product, in which case the effect of the repair on the product’s safety or environmental compatibility is quite low. Minor repair designs should not be approved if either the design organisation approval (DOA) holder approving minor repairs under its privileges or EASA is aware of a feature or characteristic that may make the product with the repair design unsafe or environmentally incompatible for the uses for which approval is requested.

GM1 21L.A.207(c) Requirements for the approval of a minor repair design

ED Decision 2023/013/R

The level of detail of the justification that is referred to in point 21L.A.207(c) should be the same regardless of whether the repair is approved by EASA or under a design organisation approval (DOA) privilege, to allow the repair to be assessed in the frame of the DOA surveillance.

21L.A.208 Requirements for the approval of a major repair design

Regulation (EU) 2022/1358

In order to be issued with an approval of a major repair design to a type-certified product, the applicant shall:

(a) demonstrate that the repair design and the areas affected by the repair design comply with the type‑certification basis and the applicable environmental protection requirements as established and notified to the applicant by the Agency in accordance with point 21L.B.201;

(b) demonstrate compliance in accordance with point 21L.A.206;

(c) if the applicant has specified that they provided certification data on the basis of an arrangement with the owner of the type-certification data in accordance with point 21L.A.205(b)(5), demonstrate that the type-certificate holder:

1. has no technical objection to the information submitted under point 21L.A.205; and

2. has agreed to collaborate with the applicant to ensure the discharge of all the obligations for continued airworthiness of the repaired product through compliance with points 21L.A.28 and 21L.A.88;

(d) demonstrate that there are no unresolved issues from the physical inspection of the first article of that product with the repair design in the final changed configuration carried out by the Agency in accordance with point 21L.A.206(e)(3).

AMC1 21L.A.208 Requirements for the approval of a major repair design

ED Decision 2023/013/R

(a) For major repairs approved by EASA, the applicant should use all the AMC and GM to point 21L.A.25.

(b) For major repairs approved by the design organisation approval (DOA) holder on the basis of its privilege as per point 21.A.263(c)(5) of Annex I (Part 21), the process described under AMC No 2 to 21.A.263(c)(5), (8) and (9) applies.

AMC1 21L.A.208(c) Requirements for the approval of a major repair design

ED Decision 2023/013/R

For the demonstration by the applicant that there are no unresolved issues, see AMC1 21L.A.27(d).

GM1 21L.A.208 Requirements for the approval of a major repair design

ED Decision 2023/013/R

REPAIR DESIGN APPROVAL BY EASA

EASA’s approval is required in cases of major repair designs proposed by design organisation approval (DOA) holders that do not hold the necessary privilege as per point 21.A.263(c)(5) of Annex I (Part 21) to Regulation (EU) No 748/2012 to approve certain major repair designs, as well as in cases of minor repair designs proposed by persons or organisations that have submitted a declaration of design capability (declared design organisation) in accordance with Subpart J of Annex Ib (Part 21 Light) to Regulation (EU) No 748/2012.

21L.A.209 Approval of a repair design under a privilege

Regulation (EU) 2022/1358

(a) The approval of a repair design that it has designed may be issued by an approved design organisation without an application according to point 21L.A.205 in accordance with the scope of its privileges provided for in points (2) and (5) of point 21.A.263(c) of Annex I (Part 21) instead of the Agency, as recorded in the terms of approval.

(b) When issuing a repair approval in accordance with point (a), the design organisation shall:

1. ensure that all the substantiation data and justifications are available;

2. ensure that the compliance of the change with the type-certification basis and the applicable environmental protection requirements according to point (a)of point 21L.A.207 or point (a) of point 21L.A.208 has been demonstrated and declared in accordance with point 21L.A.206;

3. confirm that it has not found:

(i) any non-compliances with the type-certification basis or, where applicable, with the applicable environmental protection requirements, or with the certification specifications chosen;

(ii) any feature or characteristic of the repair that may make the changed product unsafe or environmentally incompatible for the uses for which certification is requested;

4. limit the approval of a repair to a type certificate to the specific configuration(s) in the type certificate to which the repair relates.

GM1 21L.A.209(b) Approval of a repair design under a privilege

ED Decision 2023/013/R

REPAIR DESIGN APPROVAL BY A DESIGN ORGANISATION APPROVAL (DOA) HOLDER

(a) Approval by a DOA holder

The approval of repairs through the use of procedures agreed with EASA implies that the DOA holder issues the approval without EASA’s involvement. EASA will monitor the application of this procedure within the surveillance plan for the relevant organisation. When the organisation exercises this privilege, the repair release documentation should clearly show that the approval is issued on the basis of its privilege.

(b) Previously approved data for other applications

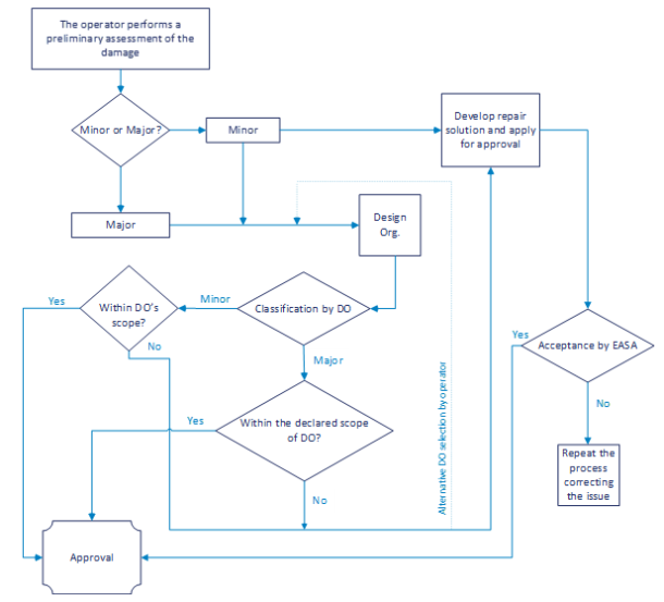
When it is intended to use previously approved data for other applications, it is expected that an appropriately approved design organisation has checked the applicability and effectiveness of this data. After damage identification, if a repair solution exists in the available approved data, and if the application of this solution to the identified damage remains justified by the previously approved repair design (structural justifications still valid, possible airworthiness limitations unchanged), the solution may be considered approved and may be used again.

(c) Temporary repairs

These are life-limited repairs to be removed and replaced by permanent repairs after a limited service period. These repairs should be classified under point 21L.A.203, and the service period should be defined when the temporary repair is approved.

(d) Fatigue and damage tolerance

An approved design issued before the fatigue- and damage-tolerance evaluation has been completed should specify the limited service period.

21L.A.210 Obligations of a holder of a repair design approval

Regulation (EU) 2022/1358

The holder of a repair design approval shall:

(a) if they are not the type-certificate or supplemental type-certificate holder, and certification data has been supplied in accordance with 21L.A.205 (b)(5), establish an arrangement with the relevant holder;

(b) provide to the organisation performing the repair all the necessary instructions to install or embody the repair design;

(c) support any production organisation producing parts for the repair design, and ensure that those parts are produced using production data that is based upon the design data that is provided by the repair design approval holder;

(d) ensure that the repair design includes all the necessary instructions and limitations, if a repair design is approved subject to limitations. These instructions and limitations shall be transmitted to the operator by the holder of the repair design approval in accordance with a procedure agreed with the Agency;

(e) undertake the obligations of a repair design approval holder of Subpart A of this Annex.

21L.A.211 Unrepaired damage

Regulation (EU) 2022/1358

Damage to a product, the design of which has been approved in accordance with Section B, may not require a repair design if an evaluation of the airworthiness consequences justifies it. Such an evaluation is to be made by either the Agency or by a design organisation which is appropriately approved in accordance with Subpart J of Section A of Annex I (Part 21), under a procedure accepted by the Agency. If the evaluation concludes that the unrepaired damage requires limitations, those shall be processed in accordance with point (d) of point 21L.A.210.

GM1 21L.A.211 Unrepaired damage

ED Decision 2023/013/R

This process is not intended to supersede the normal maintenance practices defined by the type-certificate holder (e.g. blending out corrosion and re-protection, stop drilling cracks, etc.), but addresses specific cases not covered in the manufacturer’s documentation.

A diagram of a process</p>
<p>Description automatically generated