21.A.431A Scope

Regulation (EU) 2019/897

(a) This Subpart establishes the procedure for the approval of a repair design of a product, part or appliance and establishes the rights and obligations of the applicants for, and holders of, those approvals.

(b) This Subpart defines standard repairs that are not subject to an approval process under this Subpart.

(c) A “repair” means the elimination of damage and/or restoration to an airworthy condition following the initial release to service by the manufacturer of any product, part or appliance.

(d) The elimination of damage by replacement of parts or appliances without the necessity for design activity shall be considered as a maintenance task and shall therefore require no approval under this Annex.

(e) A repair to an ETSO article other than an Auxiliary Power Unit (APU) shall be treated as a change to the ETSO design and shall be processed in accordance with point 21.A.611.

(f) In this Subpart, the references to type-certificates include type-certificates and restricted type-certificates.

GM 21.A.431A Scope

ED Decision 2019/018/R

Manuals and other instructions for continued airworthiness (such as the Manufacturers Structural Repair Manual, Maintenance Manuals and Engine Manuals provided by the holder of the type-certificate, supplemental type-certificate, or APU ETSO authorisation as applicable) for operators, contain useful information for the development and approval of repairs.

When these data are explicitly identified as approved, they may be used by operators without further approval to cope with anticipated in-service problems arising from normal usage provided that they are used strictly for the purpose for which they have been developed.

Approved data is data which is approved either by the Agency, or by an appropriately approved design organisation.

When specific repair data is approved outside of the Community, conditions for acceptance may be defined in the bilateral arrangements between the Community and the competent authority of a third country. In the absence of such arrangement, the repair data shall follow the approval route as if it was designed and approved within the Community.

GM 21.A.431A(e) Repairs to European technical standard order (ETSO) articles other than auxiliary power units (APUs)

ED Decision 2012/020/R

A repair to an ETSO article other than an APU can be either be seen:

1. Under 21.A.611 in the context of an ETSO authorisation, i.e., when an article as such is specifically approved under Subpart O, with dedicated rules that give specific rights and obligations to the designer of the article, irrespective of any product type design or change to the type design. For a repair to such an article, irrespective of installation on any aircraft, Subpart O, and 21.A.611 in particular, should be followed; or

2. When an airline or a maintenance organisation is designing a new repair (based on data not published in the TC holder or Original Equipment Manufacturer documentation) on an article installed on an aircraft, such a repair can be considered as a repair to the product in which the article is installed, not to the article taken in isolation. Therefore Subpart M can be used for the approval of this repair, that will be identified as ‘repair to product x affecting article y’, but not ‘repair to article y’.

21.A.431B Standard repairs

Regulation (EU) 2021/699

(a) Standard repairs are repairs:

(1) in relation to:

(i) aeroplanes of 5 700 kg Maximum Take-Off Mass (MTOM) or less;

(ii) rotorcraft of 3 175 kg MTOM or less;

(iii) sailplanes and powered sailplanes, balloons and airships as defined in ELA1 or ELA2.

(2) that follow design data included in certification specifications issued by the Agency, containing acceptable methods, techniques and practices for carrying out and identifying standard repairs, including the associated instructions for continued airworthiness; and

(3) that are not in conflict with TC holders data.

(b) Points 21.A.432A to 21.A.451 are not applicable to standard repairs.

GM 21.A.431B Standard repairs – Certification Specifications

ED Decision 2015/016/R

CS‑STAN contains the certification specifications referred to in 21.A.431B(a)(2). Guidance on the implementation of Standard Changes and Standard Repairs can be found in AMC M.A.801 of the AMC to Part‑M.

21.A.432A Eligibility

Regulation (EU) No 748/2012

(a) Any natural or legal person that has demonstrated, or is in the process of demonstrating, its capability under point 21.A.432B shall be eligible as an applicant for a major repair design approval under the conditions laid down in this Subpart.

(b) Any natural or legal person shall be eligible to apply for approval of a minor repair design.

21.A.432B Demonstration of capability

Regulation (EU) 2019/897

(a) An applicant for approval of a major repair design shall demonstrate its capability by holding a design organisation approval, issued by the Agency in accordance with Subpart J.

(b) By way of derogation from point (a), as an alternative procedure to demonstrate its capability, an applicant may seek Agency agreement for the use of procedures setting out the specific design practices, resources and sequence of activities necessary to comply with this Subpart.

(c) By way of derogation from point (a), in the case of products referred to in point 21.A.14(c), an applicant may demonstrate its capability by obtaining the Agency's acceptance of its certification programme established in accordance with point 21.A.432C(b).

GM 21.A.432B(b) Alternative procedures

ED Decision 2019/018/R

See AMC 21.A.14(b) for the details of the alternative procedures.

AMC to 21.A.143, 21.A.243, 21.A.14(b), 21.A.112B(b) and 21.A.432B(b) Flight Test Operations Manual (FTOM)

ED Decision 2017/024/R

1. General

a. Scope: The FTOM covers flight test operations.

The FTOM complexity should be proportionate to the aircraft and the organisation complexity.

b. Format

The FTOM may:

      be included in the Design Organisation Approval (DOA)/Production Organisation Approval (POA)/Alternative Procedure to DOA (APDOA) documents, or

      be a separate manual.

The FTOM may make reference to other documents to cover the contents listed below, e.g. for record-keeping.

c. Use by contractors or sub-contractors:

When flight tests are performed by contractors or sub-contractors, they should comply with the FTOM of the primary organisations, unless they have established an FTOM in compliance with Part 21, the use of which has been agreed between the two organisations.

2. The FTOM should contain the following elements:

a. Exposition (not applicable in the case of APDOA):

 If the FTOM is presented as a separate document, it should include a chart indicating the structure of the organisation and, more specifically, the functional links of the people in charge of flight test activities. It should also mention the coordination between all departments affecting flight test, e.g. Design Office, Production and Maintenance, in particular coordination for the establishment and update of a Flight Test Programme.

b. Risk and safety management:

 The FTOM should describe the organisation’s policy in relation to risk and safety assessment, mitigation and associated methodologies.

c. Crew members:

According to the flight test category, the FTOM should describe the organisation’s policy on the composition of the crew (including the need to use a Lead Flight Test Engineer (LFTE)) and the competence and currency of its flight test crew members, including procedures for appointing crew members for each specific flight.

All crew members should be listed in the FTOM.

A flight time limitation policy should be established.

d. Carriage of persons other than crew members:

According to the flight test category, the FTOM should describe the organisation’s policy in relation to the presence and safety on-board, of people other than crew members (i.e. with no flying duties).

People other than crew members should not be allowed on board for Category 1 flight tests.

e. Instruments and equipment:

 The FTOM should list, depending on the nature of the flight, the specific safety-related instruments and equipment that should be available on the aircraft or carried by people on board.

 The FTOM should contain provisions to allow flights to take place in case of defective or missing instruments or equipment.

f. Documents:

The FTOM should list the documents to be produced for flight test, and include (or refer to) the procedures for their issue, update and follow-up to ensure the documents’ configuration control:

(i) documents associated with a Flight Test Programme:

      Flight Order for a given flight, which should include:

      a list of the tests to be performed and associated conditions;

      safety considerations relevant to the flight;

      category of the flight (e.g. Category 1);

      composition of the crew;

      names of persons other than crew members;

      aircraft configuration items relevant to the test to be highlighted to the crew;

      loading of the aircraft;

      reference to approved flight conditions; and

      restrictions relevant to the flight to be highlighted to the crew.

      Flight crew report.

(ii) documentation and information to be carried on the aircraft during flight test;

(iii) record-keeping: the FTOM should describe the policy relative to record-keeping.

g. Permit to fly:

The FTOM should describe the involvement of the flight test organisation or flight test team (as appropriate) in the process for the approval of flight conditions and the issue of permits to fly in accordance with Subpart P.

h. Currency and training:

 The FTOM should describe how training for flight test is organised.

 Currency of the flight test crew may be ensured either through recent experience or refresher training.

For aircraft for which Appendix XII is applicable, minimum flight experience by year should be:

      for pilots: 50 hours. In addition:

      for pilots with a flight test rating, the 50 hours should include 20 flight test hours in any flight test category.

      for pilots performing a Category 3 flight test, the flight test experience should be expressed in terms of a number of flights leading to the issue of a Certificate of Airworthiness (CofA) (e.g. first flights).

      for pilots performing a Category 4 flight test, the minimum flight test experience should be proportionate to the activity envisaged.

      for LFTEs: 10 flight test hours in any flight test category.

The FTOM should specify the requirements for a refresher training in order to ensure that crew members are sufficiently current to perform the required flight test activity.

A system should be established to record the currency of the flight test crew’s training.

A valid national document (i.e. licence), issued by an EASA Member State under its national regulations and ensuring compliance with the agreed currency requirements, is an acceptable means of compliance to demonstrate currency for a pilot that holds a flight test rating and for an LFTE.

21.A.432C Application for a repair design approval

Regulation (EU) 2021/699

(a) An application for a repair design approval shall be made in a form and manner established by the Agency.

(b) An application for a major repair design approval shall include, or be supplemented after the initial application by, a certification programme containing:

1. a description of the damage and repair design identifying the configuration of the type design upon which the repair is made;

2. an identification of all areas of the type design and the approved manuals that are changed or affected by the repair design;

3. an identification of any reinvestigations necessary to demonstrate compliance of the repair design and areas affected by the repair design with the type-certification basis incorporated by reference in, as applicable, either the type-certificate, the supplemental type-certificate or the APU ETSO authorisation;

4. any proposed amendments to the type-certification basis incorporated by reference in, as applicable, either the type-certificate, the supplemental type-certificate or the APU ETSO authorisation;

5. a proposal for a breakdown of the certification programme into meaningful groups of compliance demonstration activities and data, including the means and process proposed to be followed to demonstrate compliance with point 21.A.433(a)(1) and references to related compliance documents;

6. a proposal for the assessment of the meaningful groups of compliance demonstration activities and data, addressing the likelihood of an unidentified non-compliance with the type-certification basis and the potential impact of that non-compliance on product safety. The proposed assessment shall take into account at least the elements set out in subpoints (1)‑(4) of point 21.B.100(a). Based on this assessment, the application shall include a proposal for the Agency's involvement in the verification of the compliance demonstration activities and data; and

7. the specification whether the certification data is prepared completely by the applicant or on the basis of an arrangement with the owner of the type-certification data.

AMC 21.A.432C(a) Form and manner

ED Decision 2019/018/R

The applicant should file an application using the web-based ‘EASA Applicant Portal’35 https://ap.easa.europa.eu (changes to the link provided may not be reflected in this document). or the application forms for the approval of major changes/major repair designs (FO.CERT.00031)36 https://www.easa.europa.eu/document-library/application-forms/focert000… (changes to the link provided may not be reflected in this document). or for the approval of minor changes/minor repair designs (FO.CERT.00032)37 https://www.easa.europa.eu/document-library/application-forms/focert000… (changes to the link provided may not be reflected in this document)., which may be downloaded from the EASA website.

The forms should be completed in accordance with the instructions embedded at the bottom of the application forms, and sent to EASA by fax, email or regular mail following the information provided on the EASA website38 https://www.easa.europa.eu/document-library/application-forms/certifica… (changes to the link provided may not be reflected in this document)..

AMC 21.A.432C(b) Certification programme for a repair design approval

ED Decision 2019/018/R

Clarification of 21.A.432C(b)(1): the description of the repair should consist of:

      the pre- and post-repair configuration;

      a drawing or outline of the repair;

      a list of the detailed features;

      a description of the type and extent of the inspection; and

      an outline of the damage.

Clarification of 21.A.432C(b)(3): the identification of reinvestigations does not refer to the demonstration of compliance itself, but to the list of the affected certification specifications (CSs), together with the means of compliance.

21.A.433 Requirements for approval of a repair design

Regulation (EU) 2021/699

(a) A repair design shall only be approved:

1. when it has been demonstrated, following the certification programme referred to in point 21.A.432C(b), that the repair design complies with the type-certification basis incorporated by reference in, as applicable, either the type-certificate, the supplemental type-certificate or the APU ETSO authorisation, as well as with any amendments established and notified by the Agency in accordance with point 21.B.450;

2. when compliance with the type-certification basis that applies in accordance with point (a)(1) has been declared and the justifications of compliance have been recorded in the compliance documents;

3. when no feature or characteristic has been identified that may make the product unsafe for the uses for which certification is requested;

4. where the applicant has specified that it provided certification data on the basis of an arrangement with the owner of the type-certification data in accordance with point 21.A.432C(b)(7):

(i) when the holder has indicated that it has no technical objection to the information submitted under point (a)(2); and

(ii) when the holder has agreed to collaborate with the repair design approval holder to ensure discharge of all obligations for continued airworthiness of the changed product through compliance with point 21.A.451.

5. when, for a repair to an aeroplane subject to point 26.302 of Annex I to Regulation (EU) 2015/640, it has been demonstrated that the structural integrity of the repair and affected structure is at least equivalent to the level of structural integrity established for the baseline structure by point 26.302 of Annex I to Regulation (EU) 2015/640.

(b) The applicant shall submit to the Agency the declaration referred to in point (a)(2) and, on request by the Agency, all necessary substantiation data.

AMC1 21.A.433(a)(5) Requirements for the approval of repairs to large aeroplanes subject to point 26.302 of Part-26

ED Decision 2021/007/R

For repairs that affect fatigue-critical structures of turbine-powered large aeroplanes certified to carry 30 passengers or more, or with a payload capacity of 3 402 kg (7 500 lbs) or more, damage-tolerance evaluations demonstrate compliance with point 21.A.433(a)(5) when the certification basis used for the repair is:

(a) Amdt 19 to CS 25.571, or subsequent amendments; or

(b) the certification basis of the aeroplane, unless it precedes JAR 25.571 Change 7 or 14 CFR §25.571 Amendment 45, in which case the certification basis for the repair should be:

(1) JAR 25.571 Change 7 or 14 CFR §25.571 Amendment 45, or later amendments; or

(2) the specifications used for compliance with the applicable points of Part‑s26 for the fatigue-critical structures affected by the repair.

RECORD KEEPING

(a) Relevant substantiation data associated with a new major repair design and record keeping should include:

(1) the identification of the damage and the reporting source;

(2) the major repair design approval sheet identifying the applicable specifications and references of justifications;

(3) the repair drawing and/or instructions and scheme identifier;

(4) the correspondence with the holder of the type certificate (TC), supplemental type certificate (STC), or auxiliary power unit European technical standard order (APU ETSO) authorisation, if its advice on the design has been sought;

(5) the structural justification (static strength, fatigue, damage tolerance, flutter, etc.) or references to this data;

(6) the effect on the aircraft, engines and/or systems (performance, flight handling, etc., as appropriate);

(7) the effect on the maintenance programme;

(8) the effect on airworthiness limitations, the flight manual and the operating manual;

(9) any weight and moment changes; and

(10) special test requirements.

(b) Relevant minor repair documentation includes paragraphs (a)(1) and (a)(3). Other points of paragraph (a) may be included where necessary. If the repair is outside the approved data, a justification for the classification is required.

(c) Special consideration should be given to repairs that impose subsequent limitations on the part, product or appliance (e.g. engine turbine segments that may only be repaired a finite number of times, the number of repaired turbine blades per set, oversizing of fastener holes, etc.).

(d) Special consideration should also be given to life-limited parts and critical parts, notably with the involvement of the TC or STC holder, when deemed necessary under 21.A.433(a)(4).

(e) Repairs to engine or APU critical parts would normally only be accepted with the involvement of the TC holder.

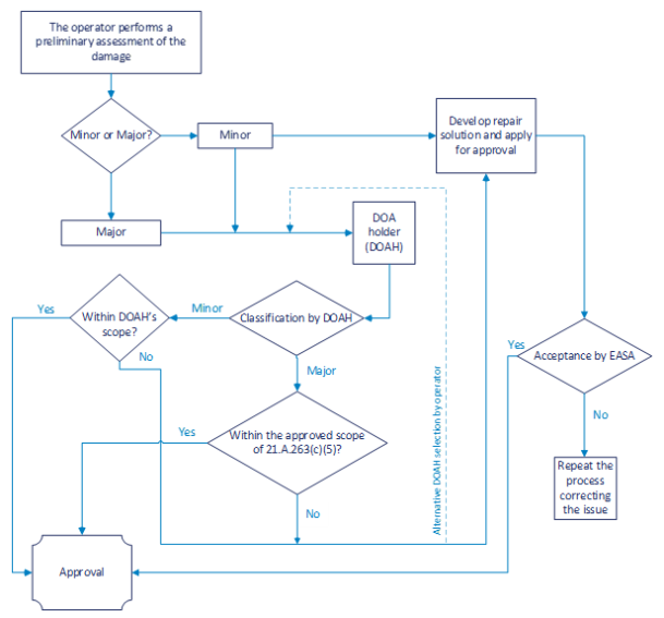
21.A.435 Classification and approval of repair designs

Regulation (EU) 2019/897

(a) A repair design shall be classified as either “major” or “minor” in accordance with the criteria set out in point 21.A.91 for a change to the type-certificate.

(b) A repair design shall be classified and approved by:

1. the Agency; or

2. an approved design organisation within the scope of its privileges provided for in points (1), (2) and (5) of point 21.A.263(c), as recorded in the terms of approval.

GM 21.A.435(a) Classification of repairs

ED Decision 2012/020/R

1. Clarification of the terms Major/Minor

In line with the definitions given in 21.A.91, a new repair is classified as 'major' if the result on the approved type design has an appreciable effect on structural performance, weight, balance, systems, operational characteristics or other characteristics affecting the airworthiness of the product, part or appliance. In particular, a repair is classified as major if it needs extensive static, fatigue and damage tolerance strength justification and/or testing in its own right, or if it needs methods, techniques or practices that are unusual (i.e., unusual material selection, heat treatment, material processes, jigging diagrams, etc.)

Repairs that require a re-assessment and re-evaluation of the original certification substantiation data to ensure that the aircraft still complies with all the relevant requirements, are to be considered as major repairs.

Repairs whose effects are considered minor and require minimal or no assessment of the original certification substantiation data to ensure that the aircraft still complies with all the relevant requirements, are to be considered ‘minor’.

It is understood that not all the certification substantiation data will be available to those persons/organisations classifying repairs. A qualitative judgement of the effects of the repair will therefore be acceptable for the initial classification. The subsequent review of the design of the repair may lead to it being re-classified, owing to early judgements being no longer valid.

2. Airworthiness concerns for Major/Minor classification

The following should be considered for the significance of their effect when classifying repairs. Should the effect be considered to be significant then the repair should be classified 'Major'. The repair may be classified as 'Minor' where the effect is known to be without appreciable consequence.

i) Structural performance

Structural performance of the product includes static strength, fatigue, damage tolerance, flutter and stiffness characteristics. Repairs to any element of the structure should be assessed for their effect upon the structural performance.

ii) Weight and balance

 The weight of the repair may have a greater effect upon smaller aircraft as opposed to larger aircraft. The effects to be considered are related to overall aircraft centre of gravity and aircraft load distribution. Control surfaces are particularly sensitive to the changes due to the effect upon the stiffness, mass distribution and surface profile which may have an effect upon flutter characteristics and controllability.

iii) Systems

 Repairs to any elements of a system should be assessed for the effect intended on the operation of the complete system and for the effect on system redundancy. The consequence of a structural repair on an adjacent or remote system should also be considered as above, (for example: airframe repair in area of a static port).

iv) Operational characteristics

Changes may include:

       stall characteristics

       handling

       performance and drag

       vibration

v) Other characteristics

       changes to load path and load sharing

       change to noise and emissions

       fire protection / resistance

Note: Considerations for classifying repairs 'Major/Minor' should not be limited to those listed above.

3. Examples of 'Major' repairs

i) A repair that requires a permanent additional inspection to the approved maintenance programme, necessary to ensure the continued airworthiness of the product. Temporary repairs for which specific inspections are required prior to installation of a permanent repair do not necessarily need to be classified as 'Major'. Also, inspections and changes to inspection frequencies not required as part of the approval to ensure continued airworthiness do not cause classification as 'Major' of the associated repair.

ii) A repair to life limited or critical parts.

iii) A repair that introduces a change to the Aircraft Flight Manual.

GM 21.A.435(b) Repair design approval

ED Decision 2019/018/R

(a) REPAIR DESIGN APPROVAL BY EASA

(1) Products first type-certified by EASA or first type-certified by a Member State (covering those type-certified through Joint Aviation Authorities (JAA) procedures or under national regulations and those nationally certified without a type certificate (TC))

EASA approval is required in cases of major repair designs proposed by design organisation approval (DOA) holders that do not hold the necessary privilege as per point 21.A.263(c)(5) to approve certain major repair designs, as well as in cases of minor repair designs proposed by persons or organisations that do not hold a DOA.

(2) Products first type-certified by the competent authority (CA) of a third country

EASA approval is always required for major repairs on products first type-certified by the CA of a third country. Approval privileges granted to DOA holders (see point 21.A.435(b)) are not available to TC holders of products first type-certified by the CA of a third country unless this third country has since become an EASA Member State. TC holders of products first type-certified by the CA of a third country may need to be involved in a repair design when an arrangement with the TC holder has been determined to be necessary under point 21.A.433(a)(4).

For repairs approved by the CA of a third country, the conditions for acceptance may be defined in the bilateral arrangement between EASA and the third country. In the absence of such an arrangement, the repair data should follow the approval route of Part 21.

(b) REPAIR DESIGN APPROVAL BY THE DOA HOLDER

(1) Approval by the DOA holder

Approval of repairs through the use of procedures agreed with EASA implies that the DOA holder issues the approval without EASA’s involvement. EASA will monitor the application of this procedure within the surveillance plan for the relevant organisation. When the organisation exercises this privilege, the repair release documentation should clearly show that the approval is issued on the basis of its privilege.

(2) Previously approved data for other applications

When it is intended to use previously approved data for other applications, it is expected that an appropriately approved design organisation has checked the applicability and effectiveness of this data. After damage identification, if a repair solution exists in the available approved data, and if the application of this solution to the identified damage remains justified by the previously approved repair design (structural justifications still valid, possible airworthiness limitations unchanged), the solution may be considered to be approved and may be used again.

(3) Temporary repairs

These are life-limited repairs to be removed and replaced by permanent repairs after a limited service period. These repairs should be classified under point 21.A.435, and the service period should be defined when the temporary repair is approved.

(4) Fatigue and damage tolerance

An approved design issued before the fatigue- and damage-tolerance evaluation has been completed should specify the limited service period.

21.A.439 Production of repair parts

Regulation (EU) No 748/2012

Parts and appliances to be used for the repair shall be manufactured in accordance with production data based upon all the necessary design data as provided by the repair design approval holder:

(a) under Subpart F; or

(b) by an organisation appropriately approved in accordance with Subpart G; or

(c) by an appropriately approved maintenance organisation.

21.A.441 Repair embodiment

Regulation (EU) 2020/570

(a) the embodiment of a repair shall be made in accordance with Annex I (Part‑M), Annex II (Part‑145), Annex Vb (Part‑ML) or Annex Vd (Part‑CAO) of Regulation (EU) No 1321/2014, or by a production organisation approved in accordance with Subpart G of this Annex, in accordance with the privilege provided for in point 21.A.163(d);

(b) The design organisation shall transmit to the organisation performing the repair all the necessary installation instructions.

21.A.443 Limitations

Regulation (EU) No 748/2012

A repair design may be approved subject to limitations, in which case the repair design approval shall include all necessary instructions and limitations. These instructions and limitations shall be transmitted by the repair design approval holder to the operator in accordance with a procedure agreed with the Agency.

21.A.445 Unrepaired damage

Regulation (EU) No 748/2012

(a) When a damaged product, part or appliance, is left unrepaired, and is not covered by previously approved data, the evaluation of the damage for its airworthiness consequences may only be made;

1. by the Agency; or

2. by an appropriately approved design organisation under a procedure agreed with the Agency.

Any necessary limitations shall be processed in accordance with the procedures of point 21.A.443.

(b) Where the organisation evaluating the damage under point (a) is neither the Agency nor the type-certificate, supplemental type-certificate or APU ETSO authorisation holder, this organisation shall justify that the information on which the evaluation is based is adequate either from its organisation's own resources or through an arrangement with the type-certificate, supplemental type-certificate or APU ETSO authorisation holder, or manufacturer, as applicable.

GM 21.A.445 Unrepaired damage

ED Decision 2019/018/R

This is not intended to supersede the normal maintenance practices defined by the type-certificate holder, (e.g., blending out corrosion and re-protection, stop drilling cracks, etc.), but addresses specific cases not covered in the manufacturer's documentation.

21.A.451 Obligations and EPA marking

Regulation (EU) 2022/201

(a) Each holder of a major repair design approval shall:

1. undertake the obligations:

(i) laid down in points 21.A.3A, 21.A.3B, 21.A.4, 21.A.5, 21.A.6, 21.A.7, 21.A.9, 21.A.439, 21.A.441 and 21.A.443;

(ii) implicit in the collaboration with the type-certificate, supplemental type-certificate and with the APU ETSO authorisation holder under point 21.A.433(b), as appropriate.

2. specify the marking, including EPA letters, in accordance with point 21.A.804(a).

(b) Except for type-certificate holders or APU authorisation holders for which point 21.A.44 applies, the holder of a minor repair design approval shall:

1. undertake the obligations laid down in points 21.A.4, 21.A.5 and 21.A.7;

2. specify the marking, including EPA letters, in accordance with point 21.A.804(a).