21L.A.171 Scope

Regulation (EU) 2022/1358

This Subpart establishes:

(a) the procedure for declaring the design capability by natural and legal persons who design products under this Section; and

(b) the rights and obligations of the persons making declarations of design capability referred to in point (a).

21L.A.172 Eligibility

Regulation (EU) 2022/1358

Any natural or legal person (‘organisation’ in this Subpart) required by point 21L.A.22, point 21L.A.82 or point 21L.A.204 to demonstrate their design capability may declare their capability under the conditions laid down in this Subpart.

21L.A.173 Declaration of design capability

Regulation (EU) 2022/1358

(a) Prior to or at the same time as applying for a design approval under this Section, or prior to submitting the application for the approval of flight conditions in accordance with point 21.A.710 of Annex I (Part 21) of a product designed by it, whatever comes first, the organisation shall submit a declaration of design capability to the Agency.

(b) The declaration, and any subsequent changes thereto, shall be made in a form and manner established by the Agency.

(c) The declaration shall include the information necessary for the Agency to become familiar with the organisation and the intended scope of work, and shall include at least the following:

1. the registered name of the organisation;

2. the contact details of the organisation’s registered address of the principal place of business and, where applicable, of the operating sites of the organisation;

3. the names and contact details of the head of the design organisation;

4. the intended scope of work;

5. a statement confirming that the organisation:

(i) has a management system for design in accordance with point (a) of point 21L.A.174; and

(ii) will maintain the management system for design in compliance with this Subpart;

6. a statement confirming that the organisation will adhere to the processes and procedures established in accordance with point (d) of point 21L.A.174;

7. a statement that the organisation agrees to undertake the obligations of a declared design organisation in accordance with point 21L.A.177.

(d) The declaration of design capability shall be submitted to the Agency.

GM1 21L.A.173(b) Declaration of design capability

ED Decision 2023/013/R

SUBMISSION OF THE DECLARATION

The EASA form to request the registration of the declaration of design capability is available on the EASA website. The documents to be sent with the request are indicated in the form and include the Declaration of Design Capability — see AMC1 21L.A.173(c) / EASA Form 204.

AMC1 21L.A.173(c) Declaration of design capability

ED Decision 2023/013/R

DECLARATION FORM

The natural or legal person that declares its design capability should provide the information required by point 21L.A173(c) in the declaration form that is available on the EASA Website.

EASA Form 204

PART 1 – REQUEST FOR REGISTRATION AND DECLARATION OF DESIGN CAPABILITY

1. Design Organisation Details

1.1 Head of Design Organisation

Title

Mr
Ms

Name

 

First name

 

Phone

 

Email

 

1.2 Operating Sites

where design and testing activities are taking place - may be left blank if same as
in 2.1 Declarant Data

Address(es), Phone, Email

 

2. Intended Scope of Work

2.1 Product Category

Aeroplane with a MTOM of 2 000 kg or less and a max. seating configuration of 4 persons

Sailplane with a MTOM of 2 000 kg or less

Powered Sailplane with a MTOM of 2 000 kg or less

Rotorcraft with a MTOM of 1 200 kg or less and a max. seating configuration of 4 persons

Gyroplanes

Balloons

Hot Air Airships

Passenger gas airships designed for no more than 4 persons

Piston engines

Fixed pitch propellers

2.2 Certification Activities

Type Certification under Part 21 Light Subpart B

Supplemental Type Certification (STC) under Part 21 Light Subpart E

Major Repair approval under Part 21 Light Subpart M

2.3 Detailed Scope of Work Description

For Type Certification activities:

Aircraft type(s):  - [product 1]

  - [product 2]

   

Note: In the case of type-certification activities, all relevant technical areas are included.

 

For STC activities:

[N/A or see below]

 

A. Technical areas:

 

 Aeroplanes

 (Powered) Sailplanes

 Balloons

 Hot-air airships

 Gas airships

 Rotorcraft

 Gyroplanes

 Engines

 Propellers

Flight

 

 

 

 

 

 

 

 

 

Structures

 

 

 

 

 

 

 

 

 

Cabin

 

 

 

 

 

 

 

 

 

Hydromechanical systems

 

 

 

 

 

 

 

 

 

Environmental control systems

 

 

 

 

 

 

 

 

 

Electrical systems

 

 

 

 

 

 

 

 

 

Avionics

 

 

 

 

 

 

 

 

 

Powerplant and fuel systems

 

 

 

 

 

 

 

 

 

Rotor drive systems

 

 

 

 

 

 

 

 

 

Propulsion

 

 

 

 

 

 

 

 

 

 

B. Limitations

 

 

 

 

 

 

 

 

 

 

 

2.3 Detailed Scope of Work Description

continued

For Major Repair activities:

[N/A or see below]

 

A. Technical areas:

 

 Aeroplanes

 (Powered) Sailplanes

 Balloons

 Hot-air airships

 Gas airships

 Rotorcraft

 Gyroplanes

 Engines

 Propellers

Flight

 

 

 

 

 

 

 

 

 

Structures

 

 

 

 

 

 

 

 

 

Cabin

 

 

 

 

 

 

 

 

 

Hydromechanical systems

 

 

 

 

 

 

 

 

 

Environmental control systems

 

 

 

 

 

 

 

 

 

Electrical systems

 

 

 

 

 

 

 

 

 

Avionics

 

 

 

 

 

 

 

 

 

Powerplant and fuel systems

 

 

 

 

 

 

 

 

 

Rotor drive systems

 

 

 

 

 

 

 

 

 

Propulsion

 

 

 

 

 

 

 

 

 

 

B. Limitations

 

 

 

3. Declarant’s Statements

3.1. Declaration of Compliance

The Declared Design Organisation (DDO) has established and implemented a management system for design in accordance with point 21L.A.174. This management system will be maintained in compliance with Subpart J of Annex Ib (Part 21 Light) to Regulation (EU) No 748/2012.

The references of the elements of the management system for design are included in the Annex to this Declaration.

All the personnel of the DDO must adhere to the processes and procedures referred to in the Annex to this Declaration.

I hereby commit to undertake the obligations of a Declared Design Organisation in accordance with point 21L.A.177.

I confirm that all information contained in this Declaration, including its Annex, is complete and correct.

 

 

 

 

Date/Location

Name
(Head of Design Organisation)

Signature

Important Note: EASA cannot accept Declarations without signature. Please make sure that you sign the Declaration.

This Declaration should be sent by email to:

applicant.services [at] easa.europa.eu (applicant[dot]services[at]easa[dot]europa[dot]eu)

ANNEX TO THE DECLARATION OF DESIGN CAPABILITY

This Annex includes references to the Declared Design Organisation’s (DDO) documentation showing compliance with the requirements of Annex Ib (Part 21 Light) to Regulation (EU) No 748/2012.

No

Part 21 Light

Subject

DDO reference
DDOE* reference, as relevant

1. General

1.1

21L.A.174(d)

Process and procedure documentation issuance, approval or change

 

2. Organisation, key personnel and compliance verification staff

2.1

21L.A.175(e)

Organisational structure documented and kept updated

 

2.2

21L.A.175(b)

Identification of key personnel nominated by the head of design organisation to ensure that the organisation is in compliance with the requirements of Part 21 Light Subpart J:

 head of airworthiness function,

 head of independent monitoring function,

 others

 

2.3

21L.A.175(c)

Nomination process for key personnel ensuring they have the appropriate knowledge, background and experience to discharge their responsibilities

 

2.4

21L.A.174(b)(2)

List of authorised staff to perform compliance verification and the criteria and process for their initial nomination and maintenance of their authorisation

 

2.5

21L.A.175(d)

The numbers of staff in all technical departments and their level of experience are sufficient, and staff have been given the appropriate authority to be able to discharge their allocated responsibilities and that there is full and effective coordination within the declared design organisation in respect of airworthiness and environmental compatibility matters

 

3. System monitoring

3.1

21L.A.174(c)

System monitoring procedure

 

4. Subcontracting

4.1

21.A.174(b)(3)

21L.A.174(e)

Subcontracting procedure and a list of subcontractors

 

5. Changes to the DDO

5.1

21L.A.178

Procedure for the notification of organisational changes to EASA according to point 21L.A.178

 

No

Part 21 Light

Subject

DDO reference
DDOE* reference, as relevant

6. Design and certification processes

6.1

21L.A.26

Identification and issuance of type design documentation and configuration control

 

6.2

21L.A.24

Type-certificate application (including: type‑certification basis, environmental-protection requirements and certification plan)

 

6.3

21L.A.25

Compliance demonstration (preparation, verification and issuance of compliance documentation)

 

6.4

21L.A.25(c)

Testing procedure and conformity of test specimen/prototype

 

6.5

21L.A.25(d)

Flight-testing procedure and flight test operations manual (FTOM)

 

6.6

21L.A.241

Procedure for requesting the issuance of permits to fly and the approval of associated flight conditions

 

6.7

21L.A.25(e)

21L.A.241(c)

21L.B.46

21L.B.242

Preparing and supporting EASA in conducting its investigations

(critical design review, pre-flight inspection, first-article inspection)

 

6.8

21L.A.241(b)

21L.B.241

Preparing and supporting the competent authority in conducting its inspections

 

6.9

21L.A.25(f)

Issuance of compliance declaration

 

6.10

21L.A.63

Classification of changes to a type certificate

 

6.11

21L.A.67

Approval of minor changes to a type certificate (TC)

 

6.12

21L.A.68

Approval of major changes to a type certificate (TC)

 

6.13

21L.A.86

Approval of a supplemental type certificate (STC)

 

6.14

21L.A.203

Classification of repair designs

 

6.15

21L.A.207

Approval of minor repair designs

 

6.16

21L.A.208

Approval of major repair designs

 

7. Obligations

7.1

21L.A.3

Reporting system

 

7.2

21L.A.4

Airworthiness directives

 

7.3

21L.A.5

Collaboration between design and production

 

7.4

21L.A.6

Marking

 

7.5

21L.A.7

Record-keeping

 

7.6

21L.A.8

Manuals

 

7.7

21L.A.9

Instructions for continued airworthiness

 

*Instructions: If the DDO, for the purpose of compliance with point 21L.A.174(d), has produced a Declared Design Organisation Exposition (DDOE), then the DDOE sections should be referenced in the right-hand column of the form.

21L.A.174 Management system for design

Regulation (EU) 2022/1358

(a) The declared design organisation shall establish, implement, and maintain a management system for design with clear accountability and lines of responsibility throughout the organisation that:

1. corresponds to the nature and complexity of its activities and the size of the organisation, and takes into account the hazards and associated risks inherent in these activities;

2. is established under the accountability of a single manager nominated as the head of the design organisation according to point (a) of point 21L.A.175.

(b) The declared design organisation shall have, as part of their management system for design, a means to provide design assurance by establishing, implementing and maintaining a system for the control and supervision of the design, and of design changes and repairs, of products. This system shall:

1. include an airworthiness function responsible for ensuring that the designs of products and the designs of changes and repairs thereto comply with the applicable type-certification basis and the applicable environmental protection requirements;

2. establish, implement and maintain an independent function to verify the demonstration of compliance on the basis of which the organisation declares compliance with the applicable type‑certification basis and with the applicable environmental protection requirements;

3. specify the manner in which the design assurance system accounts for the acceptability of the parts that are designed or the tasks that are performed by partners or subcontractors according to methods which are the subjects of written procedures.

(c) The declared design organisation shall establish, as part of their management system for design, an independent function to monitor the compliance of the organisation with the relevant requirements, and compliance with, and adequacy of, the management system for design. This monitoring shall include a system to provide feedback to the person or a group of persons referred to in point (b) of point 21L.A.175, and to the accountable manager referred to in point (a) of point 21L.A.175 to ensure, as necessary, corrective action.

(d) The declared design organisation shall establish, maintain and keep updated processes and procedures that ensure the design compliance of products with the applicable type-certification basis, applicable detailed technical specifications and applicable environmental protection requirements. The declared design organisation shall make documentary evidence of these processes and procedures available to the Agency upon request.

(e) Where any parts or any changes to the products are designed by partner organisations or subcontractors, the processes and procedures in point (d) shall include a description of how the design organisation is able to give, for all parts, the assurance of compliance required by point (b)(2), and shall contain, directly or by cross‑reference, descriptions and information on the design activities and organisation of those partners or subcontractors.

(f) If the declared design organisation holds (an)other organisation certificate(s) issued on the basis of Regulation (EU) 2018/1139 and the delegated and implementing acts adopted on the basis thereof, the declared design organisation may integrate the design management system with the management system that is required for the issuance of the other certificate(s).

DESIGN ASSURANCE SYSTEM

(a) Purpose

This GM outlines some basic principles and objectives of the design assurance system.

(b) Definitions

(1) ‘Design assurance system’

The design assurance system includes the organisational structure, responsibilities, procedures, and resources to ensure the proper functioning of the design organisation.

(2) ‘Design assurance’ refers to all planned and systematic actions necessary to provide adequate confidence that the organisation has the capability to:

       design products or parts in accordance with the applicable type-certification basis and environmental protection requirements;

       demonstrate and verify compliance with the type-certification basis and environmental protection requirements; and

       demonstrate compliance to EASA.

(3) ‘Type investigation’ refers to the tasks of the organisation in support of the type certificate (TC), supplemental type certificate (STC), or other design approval processes necessary to demonstrate, verify, and maintain compliance with the applicable type-certification basis and environmental protection requirements.

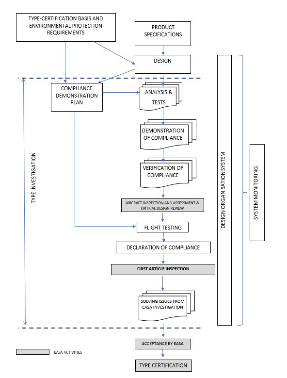
The complete design process, starting with the type-certification basis, environmental protection requirements and product specifications, and culminating with the issuance of a type certificate (TC), is shown in the diagram in Figure 1. This identifies the relationship between the design, the type investigation and the design assurance processes.

A diagram of a process</p>
<p>Description automatically generated

Figure 1 — Relationship between design, design assurance and type investigation

PLANNED AND SYSTEMATIC TASKS

For design organisations that carry out the certification process of products, their planned and systematic tasks should cover the following, and the related procedures should be defined accordingly.

(a) General

(1) Issue or, where applicable, supplement, or amend the documentation of the management system for design (or, if it is used, the declared design organisation exposition (DDOE)) in accordance with point 21L.A.174(d).

(2) Assure that all the procedures are adhered to.

(3) Conduct the certification process.

(4) Nominate staff as ‘compliance verification engineers’ that are responsible for approving compliance documents as defined in point (c) below.

(5) Nominate staff that belong to the airworthiness function and are responsible as defined in GM1 21L.A.174(b)(1).

(6) In the case of an applicant for an STC, obtain the agreement of the TC holder for the proposed STC to the extent that is defined in point 21L.A.86.

(7) Ensure that there is full and complete liaison between the design organisation and the related organisations that have responsibility for the products and parts that are manufactured according to the type design.

(8) Provide assurance to EASA that any prototype models and test specimens adequately conform to the type design (see points 21L.A.25(c), 21L.A.85(c) and 21L.A.206(c)).

(b) Head of the design organisation (or deputy)

The head of the design organisation (HDO), or an authorised representative, should sign a declaration of compliance (see points 21L.A.25(f), 21.A.85(f) and 21L.A.206(f)) with the applicable type-certification basis and environmental protection requirements after verifying the satisfactory completion of the certification process. The signature of the HDO on the declaration of compliance confirms that the relevant procedures of the management system for design have been followed.

(c) Compliance verification

(1) Approval through the signing of all the compliance documents, including test programmes and data that are necessary for the verification of compliance with the applicable type-certification basis and environmental protection requirements, as defined in the compliance-demonstration plan.

(2) Approval of the technical content (completeness, technical accuracy, etc.), including any subsequent revisions, of the manuals to be approved by EASA (aircraft flight manual (AFM), airworthiness limitations section (ALS) of the instructions for continued airworthiness (ICAs)).

(d) Maintenance and operating instructions

(1) Ensuring the preparation and updating of all the maintenance and operating instructions (including ICAs and SBs) that are needed to maintain airworthiness (i.e. continuing airworthiness) in accordance with the relevant certification specifications (CSs).

(2) In accordance with points 21L.A.8 and 21L.A.9 and, where applicable, point 21.A.609, ensuring that those documents are made available as per point 21.A.9(c).

AIRWORTHINESS FUNCTION

The following tasks are normally performed by the airworthiness function:

(a) Liaison between the design organisation and EASA with respect to all aspects of the design certification application.

(b) Preparation of the compliance-demonstration plan and obtaining its approval by EASA.

(c) Coordination internally, in the design organisation, of all compliance-demonstration activities according to the compliance-demonstration plan.

(d) Regular reporting to EASA about the progress of compliance-demonstration activities and coordination of EASA investigations. These include the necessary arrangements for the physical inspection and assessment of the aircraft and the critical design review, in accordance with point 21L.A.241(c)(2), and the first-article inspection, in accordance with point 21L.B.46.

(e) Establishing the compliance checklist and updating it with any changes, as necessary.

(f) Checking that all the compliance documents that are necessary to demonstrate compliance with the applicable type-certification basis and the applicable environmental protection requirements, as well as for completeness, are prepared and signing the documents for release.

(g) Providing verification to the head of the design organisation that all the activities required for a type investigation have been properly completed.

(h) Endorsing the classification of changes and repairs in accordance with point 21L.A.63 and 21L.A.203 respectively.

(i) Ensuring the initiation of activities as a response to an occurrence report and providing information to EASA if the airworthiness is impaired.

(j) Advising EASA on the issuing of airworthiness directives (ADs) in general based on service bulletins (SBs).

(k) Monitoring significant events on other aeronautical products, as far as they are relevant, to determine their effect on the airworthiness of the products designed by the design organisation.

(l) Ensuring that there is cooperation in preparing SBs and any subsequent revisions, with special attention being given to the manner in which the contents affect airworthiness and environmental protection aspects.

INDEPENDENT VERIFICATION FUNCTION OF THE DEMONSTRATION OF COMPLIANCE

(a) The independent verification function of the demonstration of compliance is normally carried out by a person that did not create the compliance data. Such a person may work in conjunction with the individuals that prepare compliance data.

(b) The verification is normally shown by signing all compliance documents, including test programmes and data that are necessary for the demonstration of compliance with the applicable type-certification basis and the applicable environmental protection requirements as defined in the compliance-demonstration plan.

(c) For a product, there is normally only one compliance-verification engineer that is nominated for each relevant technical discipline. The relevant procedures would normally describe the way of action in case of non-availability of the nominated persons and their replacement, when necessary.

(d) For STC cases, when compliance statements and associated documentation are produced by the TC holder, and when this data is approved under the system of the authority of the TC holder, then the STC applicant does not need to provide, within its own DDO, the independent verification function that is required by point 21L.A.124(b)(2) for that data.

PARTNERS AND SUBCONTRACTORS

Examples of elements that the process to control partners and subcontractors should normally address are:

      the identification of the work to be subcontracted (e.g. design of parts, drafting drawings, stress analysis, laboratory testing);

      the selection of a subcontractor based on its capability to perform the identified work (criteria (e.g. facilities, knowledge and experience) and the selection process);

      the working arrangement (e.g. purchase technical specifications, statement of work); this may cover technical requirements (for parts to be design or tasks to be performed) and process requirements (e.g. procedures to be followed by the subcontractor); and

      the control of the work performed by the subcontractor; this control would not only cover the deliverables provided by the partners and subcontractors but also the monitoring function required under point 21L.A.174(c), and, if relevant, the independent function to verify the demonstration of compliance required under 21L.A.174(b)(2).

If a partner or subcontractor holds a design organisation approval (DOA), then the declared design organisation may take this into account for the effective integration of that partner or subcontractor (e.g. simplifying the selection process when the scope of work of the respective subcontractor’s DOA is similar with the scope of the subcontracted work).

The declared design organisation maintains a list of all selected partners and subcontractors, including their respective scope of subcontracted work.

If the independent function to verify the demonstration of compliance required under point 21L.A.174(b)(2) is subcontracted, the declared design organisation should normally identify in its own documentation the authorised staff of the partner or subcontractor performing this function.

INDEPENDENT MONITORING FUNCTION

The scope of the independent monitoring function is to ensure that:

      the management system for design remains compliant with the applicable requirements of
the Part 21 Light and with any additional requirements as established by the organisation;

      the staff of the design organisation follow the documented procedures of the management system when performing their tasks; and

      the management system for design is adequate and enables the organisation through the use of its procedures to provide assurance that the designed products, changes and repairs are compliant with the applicable type-certification basis and the applicable environmental protection requirements.

An objective review of the complete set of design-management-related activities is provided through independent monitoring activities, such as audits, inspections, reviews. The independence of the monitoring activities is established by always ensuring that those activities are performed by staff that are not involved in the function, procedure or products they monitor, and that are independent from the operating managers of the function(s) being monitored; however, this should not exclude support by domain experts during monitoring.

The monitoring is usually performed based on a monitoring plan. This plan is established to show when and how often the activities required by Part 21 Light will be audited. This plan normally includes, in a defined period of time, all the elements of the management system, including all subcontractors. The defined period of time for the audit planning typically does not exceed 24 months.

When a non-compliance is found, the root cause(s) and contributing factor(s) should be identified and corrective actions should be defined and followed up. When providing feedback, the compliance-monitoring function should define who is required to address any non-compliance in each particular case, and the procedure to be followed if the corrective action is not completed within the defined time frame.

Also, as required in point 21L.A.174(c), feedback has to be regularly provided to the head of the design organisation on the overall status of the compliance and adequacy of the management system for design, including main issues identified and cases where corrective actions have not been satisfactorily implemented.

Staff that perform an independent monitoring function should have access to all the parts of the design organisation and, as necessary, to any subcontracted organisations.

DOCUMENTATION

Point 21L.A.174(d) requires the declared design organisation to document its processes and procedures.

In order to do so, the declared design organisation may consider to establish a declared design organisation exposition (DDOE). The purpose of a DDOE is to set forth in a concise document format the organisational relationships, responsibilities, terms of reference, and the associated authority, procedures, means and methods of the organisation.

If utilised, the DDOE typically contains the following:

(a) a statement signed by the head of the design organisation confirming that the DDOE and any associated manuals, procedures and instructions that define the organisation’s compliance with this Subpart will be complied with at all times;

(b) the title(s) and name(s) of the person(s) nominated in accordance with point 21L.A.175(b);

(c) the duties and responsibilities of the head of the design organisation and the person(s) as specified by point 21L.A.175(b), including matters on which they may deal directly with EASA on behalf of the organisation;

(d) an organisational chart showing the associated chains of responsibility of the managers as required by point 21L.A.175(e);

(e) the list of authorised staff that perform the independent function of verifying the demonstration of compliance as referred to in point 21L.A.174(b)(2);

(f) the nomination procedure for key personnel and authorised staff;

(g) a general description of manpower;

(h) a general description of the facilities located at each address specified in the declaration of design capability;

(i) a general description of the declared design organisation’s scope of work as defined in the declaration of design capability (see also point 21L.A.176);

(j) the procedure for the notification of organisational changes to EASA according to point 21L.A.178;

(k) the procedure for the amendment of the DDOE;

(l) the independent system monitoring procedure;

(m) the subcontracting procedure and the list of partners and subcontractors;

(n) the procedure for identification and issuance of type design documentation and configuration control;

(o) the procedure(s) followed and forms used for type certification and supplemental type certification;

(p) the procedures for design changes;

(q) the procedure for  design of repairs;

(r) the continued-airworthiness procedures (including reporting system and data in support of the issuance of airworthiness directives);

(s) the procedures for the collaboration between design and production organisations (including transfer of design data and approval of production concessions or non-conformities);

(t) the record-keeping procedure;

(u) the procedure for marking products and parts;

(v) the procedures for the issuance of manuals and instructions for continued airworthiness (ICAs);

(w) the procedures for the interface with EASA (supporting EASA investigations and answering to findings and observations).

The DDOE may be produced and distributed in paper or electronic format. If the above information is documented in separate procedures and instructions, the DDOE may include a summary of the information and an appropriate cross reference.

When changes to the organisation occur, the DDOE should be kept up to date. Changes to the organisation shall be notified to EASA as required by point 21L.A.178.

If the organisation holds one or more additional organisation certificates within the scope of Regulation (EU) 2018/1139 and the delegated and implementing acts that are adopted on the basis thereof (DOA, POA, etc.),  so that the organisation is required to establish another exposition, the organisation may combine the documents by producing a separate manual or supplement that covers the differences between the DDOE and the other exposition. In that case, the manual or supplement should identify where in the other exposition the remaining information on the declared design organisation is covered. That remaining information then formally becomes part of the exposition.

21L.A.175 Resources of the declared design organisation

Regulation (EU) 2022/1358

(a) The declared design organisation shall nominate a head of the design organisation with the authority for ensuring that, within the organisation, all design activities are performed to the required standards and that the declared design organisation is continuously in compliance with the requirements for the management system for design referred to in points (a) to (c) of point 21L.A.174 and the processes and procedures referred to in point (d) of point 21L.A.174.

(b) The head of the design organisation shall nominate and identify key personnel within the organisation that are responsible for:

1. ensuring that the designs of products and the designs of changes and repairs thereto comply with the applicable type-certification basis, applicable detailed technical specifications and applicable environmental protection requirements;

2. the independent monitoring of the compliance and adequacy function; and

3. depending on the size of the organisation, any other person or group of persons who is or are needed to ensure that the organisation is in compliance with the requirements of this Section.

(c) The person or group of persons identified in point (b) shall:

1. be responsible to the head of the design organisation and have direct access to them;

2. have the appropriate knowledge, background and experience to discharge their allocated responsibilities.

(d) The declared design organisation shall ensure that:

1. the staff in all technical departments are of sufficient numbers and experience and have been given the appropriate authority to be able to discharge their allocated responsibilities and that these, together with the accommodation, facilities and equipment, are adequate to enable the staff to ensure that the products designed are airworthy and environmentally compatible;

2. there is full and efficient coordination within the declared design organisation in respect of airworthiness and environmental compatibility matters.

(e) The declared design organisation shall document the organisational structure of their organisation, along with the key personnel who are responsible for ensuring that the organisation is in compliance with this Subpart, keep them updated and make them available to the Agency upon request.

HEAD OF THE DESIGN ORGANISATION

The nominated head of the design organisation should have the direct or functional responsibility for all departments of the organisation that are responsible for the design of products, changes or repairs. If the departments responsible for design are functionally linked, the head of the design organisation still carries the ultimate responsibility for the compliance of the organisation with Subpart J.

The head of the design organisation should:

(a) have sufficient knowledge and authority to be able to respond to EASA regarding major issues of the declared design organisation and the product design approval, and to implement any necessary improvements;

(b) have an understanding of this Annex, sufficient to discharge the relevant responsibilities.

NOMINATED MANAGERS

The person or group of persons nominated in accordance with point 21L.A.175(b) should represent the management structure of the organisation and be responsible for all the functions as specified in Subpart J. Depending on the size of the design organisation, the functions may be subdivided under individual managers (and, in fact, may be further subdivided) or combined.

At least the following key managers should be nominated:

      the manager responsible for the airworthiness function (chief of the airworthiness function); and

      the manager responsible for independent monitoring function (chief of the independent monitoring function).

(a) The responsibilities and tasks of each individual manager should be clearly defined in order to prevent uncertainties about the relations within the organisation. If a manager does not directly report to the head of the design organisation, they should have direct access to the head of the design organisation that is formally established.

(b) The chief of the airworthiness function should be able to demonstrate relevant knowledge, background and appropriate experience that are related to product certification and continued airworthiness, including knowledge of, and experience in, managing the design assurance system.

The tasks for which the chief of the airworthiness function should be responsible are presented in GM1 21L.A.174(b)(1).

(c) The chief of the independent monitoring function should be able to demonstrate relevant knowledge, background and appropriate experience that are related to the activities of the organisation, including knowledge of and experience in compliance monitoring. The chief of the independent monitoring function should not be responsible for other design or airworthiness function aspects.

The role of the chief of the independent monitoring function should be to ensure that:

(1) the activities of the organisation are monitored for compliance with the applicable requirements and any additional requirements as established by the organisation, and that those activities are performed properly under the supervision of the nominated persons that are referred to in point 21L.A.175(b);

(2) an audit plan is properly implemented, maintained, and continually reviewed and improved; and

(3) corrective actions are requested, as necessary, and their implementation is followed up.

With due regard to the size of the organisation and the nature and complexity of its activities, the compliance-monitoring-manager function may be exercised by the head of the design organisation.

PERSONNEL, FACILITIES AND ORGANISATION

(a) Personnel

The declared design organisation should ensure that the personnel that are made available by the organisation to comply with point 21L.A.175(d) are able, based on their special qualifications and numbers, to provide assurance of the design or modification of a product, as well as of the compilation and verification of all the data that is needed to meet the  applicable type-certification basis and the applicable environmental protection requirements, as well as the necessary continued-airworthiness activities to support in-service products.

The organisation should have a system in place to plan the availability of staff to ensure that the organisation has sufficient and appropriately qualified staff to plan, perform, supervise, inspect, and monitor the organisation’s activities in accordance with the organisation’s scope of work.

(b) Facilities

The declared design organisation should have access to:

(1) workshops and production facilities that are suitable for manufacturing prototype models and test specimens;

(2) accommodation and test facilities that are suitable for carrying out tests and measurements needed to demonstrate compliance with the applicable type-certification basis and the applicable environmental protection requirements.

(c) Organisation

The declared design organisation should ensure that:

(1) an airworthiness function has been established and staffed on a permanent basis to act as the focal point for coordinating airworthiness and environmental compatibility matters;

(2) responsibilities for all tasks related to type investigations are assigned in such a way as to exclude gaps in authority; the responsibility for several tasks may be assigned to one person especially in the case of simple projects; and

(3) coordination between the technical departments and the persons in charge of the system monitoring required by point 21L.A.174(c) has been established to:

(i) ensure quick and efficient reporting and resolution of difficulties encountered using the handbook and associated procedures;

(ii) maintain the design assurance system;

(iii) optimise auditing activities.

(d) Competence of staff

The declared design organisation should establish and control the competence of the staff that are involved in the activities of the organisation, as detailed in the organisation’s scope of work, in accordance with documented procedures.

Adequate initial and recurrent training should be provided in relation to the job function to ensure that staff remain competent. This training should be adapted based on experience that is gained within the organisation.

AIRWORTHINESS AND COMPLIANCE-VERIFICATION PERSONNEL

(a) The declared design organisation should maintain a list of the personnel authorised to perform airworthiness and compliance-verification functions.

(b) For these personnel, the organisation should define a system to select, train, maintain and identify them for all the tasks for which they are needed.

(c) The numbers of these personnel that are needed to sustain the design activities should be identified by the organisation.

(d) These personnel should be chosen on the basis of their knowledge, background and experience.

(e) When necessary, complementary training should be established to ensure that personnel have sufficient background and knowledge in the scope of their authorisation. The minimum standards for new personnel to qualify in the functions should be established. The training should lead to a satisfactory level of knowledge of the procedures that are relevant for each particular role. Training policy forms part of the management system for design.

(f) The organisation should maintain a record of the personnel as defined in AMC 21L.A.7(d).

21L.A.176 Scope of work

Regulation (EU) 2022/1358

The declared design organisation shall identify the types of design work, the categories of products for which design activities are conducted, and the functions and duties that the organisation performs in regard to the airworthiness and environmental compatibility of products.

GM1 21L.A.176 Scope of work

ED Decision 2023/013/R

SCOPE OF WORK

The scope of work is stated in the declaration of design capability submitted by the declared design organisation (see AMC1 21L.A.173(c)). This includes the scope of work and the products, changes or repairs to them, with the appropriate limitations for which the design capability is declared. For declared design organisations that cover type-certification activities, the list of product types covered by the design assurance system should be included.

Changes in the scope of work are subject to notification as required by point 21L.A.178.

21L.A.177 Obligations of the declared design organisation

Regulation (EU) 2022/1358

A declared design organisation shall:

(a) work in accordance with clearly defined procedures, practices and processes;

(b) if the declared design organisation intends to conduct flight testing, maintain and keep updated an operations manual that provides a description of the organisation’s policies and processes for flight testing and make this manual available to the Agency upon request;

(c) determine whether the designs of products, including changes and repairs, do not have any unsafe features and comply with the applicable type-certification basis, and with the applicable environmental protection requirements, and provide the Agency with statements/documentation confirming this;

(d) provide the Agency with information or instructions relating to continued airworthiness actions;

(e) comply with the requirements in Subpart A of this Annex applicable to declared design organisations.

AMC1 21L.A.127(b) Obligations of the declared production organisation and AMC1 21L.A.177(b) Obligations of the declared design organisation

ED Decision 2023/013/R

FLIGHT TEST OPERATIONS MANUAL (FTOM)

(a) General

(1) Scope: The FTOM covers flight-test operations.

The FTOM complexity should be proportionate to the organisation complexity’s as well as to the complexity of a particular aircraft.

(2) Format

The FTOM may:

be included in the declared production organisation’s (DPO) / declared design organisation’s (DDO) documents; or

be a separate manual.

The FTOM may make reference to other documents to cover the contents listed in point (b) below (e.g. for record-keeping).

(3) Use by subcontractors

When flight tests are performed by subcontractors, they should comply with the FTOM of the declared production or design organisations, unless they have established an FTOM in compliance with Part 21 or Part 21 Light, the use of which has been agreed between the two organisations.

(b) The FTOM should contain the following elements:

(1) Exposition

If the FTOM is presented as a separate document, it should include a chart indicating the structure of the organisation and, more specifically, the functional links of the staff in charge of flight-test activities. It should also mention the coordination between all departments affecting flight test, e.g. design office, production and maintenance, in particular the coordination for the establishment and update of flight-test programmes.

(2) Risk and safety management

The FTOM should describe the organisation’s policy in relation to risk and safety assessment, mitigation, and associated methodologies.

(e.g. see additional guidance on the EASA webpage at https://www.easa.europa.eu/en/domains/general-aviation/documents-guidance-and-examples)

(3) Crew members

According to the flight-test category, the FTOM should describe the organisation’s policy on the composition of the crew and the competence and currency of its flight-test pilots, including procedures for appointing crew members for each specific flight.

Note: For flight tests performed for demonstration-of-compliance activities required by points 21L.A.25 and 21L.A.44, the flight crew conditions or restrictions are part of the flight conditions approved by EASA. As part of the investigations required under point 21L.B.242, EASA will also check the flight crew qualifications to ensure that the flight testing can be conducted safely.

All crew members should be listed in the FTOM.

A flight time limitation policy should be established.

(4) Carriage of persons other than crew members

According to the flight-test category, the FTOM should describe the organisation’s policy in relation to the presence and safety onboard of people other than crew members (i.e. with no flying duties).

People other than crew members should not be allowed on board for Category 1 flight tests (for the definition of the flight categories, refer to Appendix XII to Annex I (Part 21) to this Regulation).

(5) Instruments and equipment

The FTOM should list, depending on the nature of the flight, the specific safety-related instruments and equipment that should be available on the aircraft or carried by people on board.

The FTOM should contain provisions to allow flights to take place in case of defective or missing instruments or equipment.

(6) Documents

The FTOM should list the documents to be produced for flight testing, and include (or refer to) the procedures for their issuance, update and follow-up to ensure the documents’ configuration control:

(i) documents associated with a flight-test programme:

      flight order for a given flight, which should include:

      a list of the tests to be performed and associated conditions;

      safety considerations relevant to the flight;

      category of the flight (e.g. certification flight, production flight);

      composition of the crew;

      names of persons other than crew members;

      aircraft configuration items relevant to the test to be highlighted to the crew;

      loading of the aircraft;

      reference to approved flight conditions; and

      restrictions relevant to the flight to be highlighted to the crew;

      flight crew report;

(ii) documentation and information to be carried on board the aircraft during flight test;

(iii) record-keeping: the FTOM should describe the policy relative to record-keeping.

(7) Permit to fly

The FTOM should describe the involvement of the flight-test organisation or flight-test team (as appropriate) in the process for the approval of flight conditions and the issuance of permits to fly in accordance with Part 21 Light Subpart P (and by reference to Part 21 Subpart P).

(8) Currency and training

The FTOM should describe how training for flight test is organised.

Currency of the flight-test crew may be ensured either through recent experience or refresher training.

The FTOM should specify the requirements for a refresher training in order to ensure that crew members are sufficiently current to perform the required flight-test activity.

A system should be established to record the currency of the flight test crew’s training.

A valid national document (i.e. licence), issued by an EASA Member State under its national regulations and ensuring compliance with the agreed currency requirements, may be an acceptable means of compliance to demonstrate currency for a pilot that holds a flight-test rating.

APPLICABLE SUBPART A REQUIREMENTS

The following requirements in Subpart A are applicable to declared design organisations:

      points 21L.A.3(a), (c), (d), (e) and (f) Reporting system

      point 21L.A.4 Airworthiness directives

      point 21L.A.5 Collaboration between design and production

      point 21L.A.6(a) Marking

      points 21L.A.7(a), (c) and (d) Record-keeping

      point 21L.A.8 Manuals

      point 21L.A.9 Instructions for continued airworthiness

      point 21L.A.10 Access and investigation

      point 21L.A.11 Findings and observations

      point 21L.A.12 Means of compliance

21L.A.178 Notification of changes and cessation of activities

Regulation (EU) 2022/1358

The declared design organisation shall notify the Agency without undue delay of the following:

(a) any changes to the information that has been declared in accordance with point (c) of point 21L.A.173;

(b) changes to the management system for design that are significant for the demonstration of compliance of the product designed by them;

(c) the cessation of some or all of the activities covered by the declaration.

CHANGES AND THEIR TIMELY NOTIFICATION

The declared design organisation should notify EASA of the following changes:

1. Changes to the information that has been declared in accordance with point (c)

       change of the registered name of the organisation;

       change of the registered address of the organisation’s principal place of business and, where applicable, change of the operating sites and/or their addresses;

       change of the head of the design organisation and/or their contact details;

       change of the scope of work.

These changes are notified to EASA by submitting a revised declaration of design capability.

2. Significant changes to the management system for design (according to point 21L.A.178(b)):

       change in the parts of the organisation that contribute directly to the airworthiness or environmental compatibility (independent checking function and airworthiness function);

       new distribution of responsibilities affecting airworthiness or environmental compatibility aspects;

       changes in the organisation structure;

       change to the principles of procedures related to:

       the type certification (see Subpart B);

       the approval of changes (see Subpart D);

       the approval of repair designs (see Subpart M);

       continued airworthiness (see points 21L.A.3 and 21L.A.4);

       the configuration control, when airworthiness or environmental compatibility is affected;

       the acceptability of design tasks undertaken by partners or subcontractors (point 21L.A.174(b)(3));

These changes are notified without revising the declaration of design capability.

Timely notification: The declared design organisation should notify the change(s) as soon as it has taken the decision to introduce the respective change(s) but no later than 10 working days after the change(s) became effective.